This thread has been locked.

If you have a related question, please click the "Ask a related question" button in the top right corner. The newly created question will be automatically linked to this question.

[参考译文] TLV320AIC3254EVM-U:TLV320AIC3254EVM-K

Guru**** 2379870 points
Other Parts Discussed in Thread: TLV320AIC3254EVM-K, TLV320AIC3254
请注意,本文内容源自机器翻译,可能存在语法或其它翻译错误,仅供参考。如需获取准确内容,请参阅链接中的英语原文或自行翻译。

https://e2e.ti.com/support/audio-group/audio/f/audio-forum/650231/tlv320aic3254evm-u-tlv320aic3254evm-k

部件号:TLV320AIC3254EVM-U

大家好,

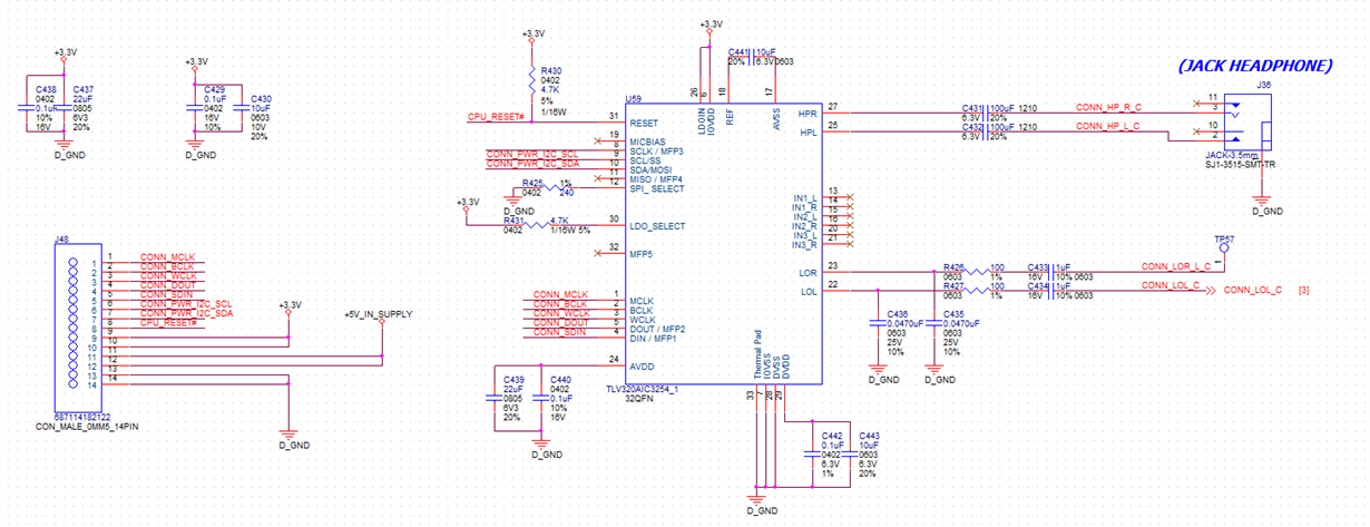
 现在,我通过   I2S使用Master与TLV320AIC3254EVM-K之间的通信。 此外,我使用 I2C 接口配置I2S模式。 您可以在下面看到示意图:

  请帮助我确认此示意图。 我将感谢这种支持。

  • 请注意,本文内容源自机器翻译,可能存在语法或其它翻译错误,仅供参考。如需获取准确内容,请参阅链接中的英语原文或自行翻译。

    Toan,您好,

    TLV320AIC3254的示意图似乎正确。 如果未使用,我建议将输入引脚连接到GND的1µF端盖。 这是未使用的输入引脚的建议端接。

    此致,

    -Diego Mel é ndez López ñ a
    音频应用工程师