大家好,
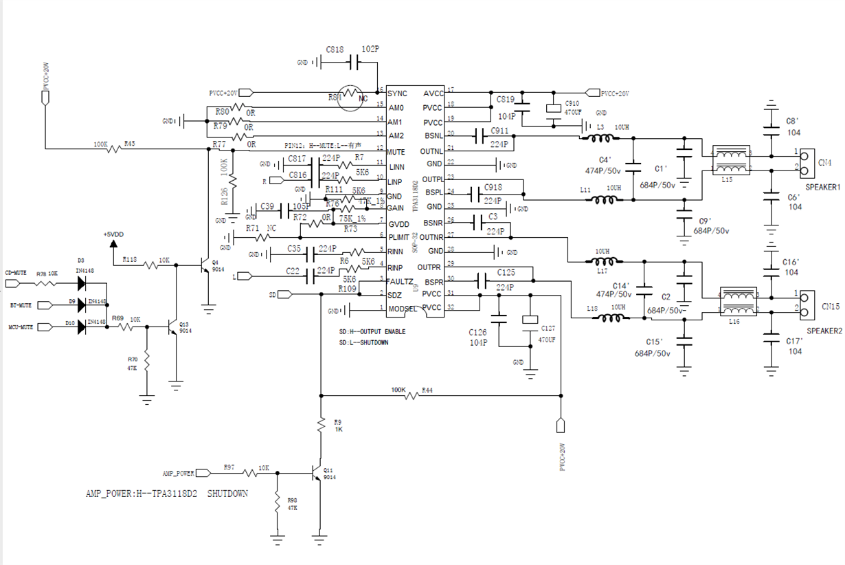
客户正在使用 TPA3118D2。 其原理图位于附件中。 R73为75K,R76为47K。 因此,增益设置为36dB。
R71为常闭,R72为0欧姆。 客户进行测试:LINP引脚(10引脚)和RINP引脚(4引脚)是浮动的,并且
两个针脚没有信号到输入。 线路图中显示了Linn引脚(11引脚)和Rinn引脚(5引脚)的连接。
PVCC在原理图中为20V。 然后,他测量针脚20和针脚24的差分电压 ,电压为12MV。
针脚27和针脚29的差分电压 也是12MV。 在这种情况下,他需要输出电压应小于5mV。
因此,12毫伏的应用是高的。
问题1:数据表显示的最大差分偏移电压为15mV。 当所有输入引脚都连接到GND时,则
差分输出电压是 差分偏移电压。 我的理解是否正确?
问题2:客户测得的12MV不是 差分偏移电压,正确吗?
问题3: 我想知道电压12MV是多少。 如何满足客户的要求?
问题4: TPA3118D2是否满足客户的要求? 如果不符合客户的要求,您是否会推荐 合适的套件
设备?
问题5:您是否会检查 原理图是否正确?
pdf原理图与图像原理图相同。
e2e.ti.com/.../TPA3118D2_5F00_sch.pdf
祝你一切顺利,
张美基
亚洲客户支持中心
德州仪器(TI)
