This thread has been locked.

If you have a related question, please click the "Ask a related question" button in the top right corner. The newly created question will be automatically linked to this question.

[参考译文] TAS5731M:PLL自动锁定错误

Guru**** 2393725 points
Other Parts Discussed in Thread: TAS5731M

请注意,本文内容源自机器翻译,可能存在语法或其它翻译错误,仅供参考。如需获取准确内容,请参阅链接中的英语原文或自行翻译。

https://e2e.ti.com/support/audio-group/audio/f/audio-forum/667569/tas5731m-pll-autolock-error

部件号:TAS5731M

您好,

我正在开发一个2.0 D类放大器,它在PTBL模式下具有2个TAS5731M。

我的问题是,在相对较高的音量输出时,状态寄存器设置为PLL自动锁定错误标志时,输出变为静音。

I2S信号似乎良好,MCLK,SCLK和LRCLK稳定且格式良好。

放大器的PCB布局与TAS5731EVM光绘中一样,配置是使用EVM页面上的TAS57XX GDI软件计算的,并对PBTL模式进行了一些次要寄存器修改。

我不理解PLL自动锁定问题是否由错误配置的设备或板的布局错误引起。

此致

  • 请注意,本文内容源自机器翻译,可能存在语法或其它翻译错误,仅供参考。如需获取准确内容,请参阅链接中的英语原文或自行翻译。
    Luca,

    Shawn将很快回复您。

    此致,

    -Adam
  • 请注意,本文内容源自机器翻译,可能存在语法或其它翻译错误,仅供参考。如需获取准确内容,请参阅链接中的英语原文或自行翻译。
    您好,Luca,
    因此,问题只存在于大输出功率上,对吗? 我们以前遇到过这个问题,它是由溶解问题引起的。 请检查您的主板上的焊锡吗?
    TAS5731M的GDE GUI是TAS57X1 GUI,而不是TAS57xx GUI。 请尝试使用正确的GUI生成配置文件。 您可以从以下链接下载: www.ti.com/.../getliterature.tsp
    您能否告诉我以下信息:问题发生时PVDD,负载电阻,输出功率。
    如果您可以向我们展示SCH和您的配置文件,这将很有帮助。
    此致,
    郑少文
  • 请注意,本文内容源自机器翻译,可能存在语法或其它翻译错误,仅供参考。如需获取准确内容,请参阅链接中的英语原文或自行翻译。

    没错,GDE GUI就是TAS57X1。

    TAS5731M使用SMD粘贴焊锡和热空气焊台进行焊接。

    PVDD:24V直流

    负载:8或4欧姆(双色)

    输出功率::显然是中频/低频,电源电流超过0.5A。 高频可以无故障地消耗1A以上的电流。

    这是通过I2C发送的配置(第一个值是每个寄存器的数据长度,第二个是寄存器地址,跟踪数据)

    UINT8_t singleWrite[15][2]={

    { 0x05,0x00 },

    { 0x06,0x00 },

    { 0x08,0xFC },

    { 0x09,0x30 },

    { 0x0A,0x30 },

    { 0x0B,0x00 },

    { 0x0E,0x91 },

    { 0x10, 0x07},

    { 0X11,0xAC },

    { 0x12, 0x54},

    { 0x13,0xAC },

    { 0x14,0x54 },

    { 0x19,0x3A },// PBTL

    { 0X1C,0x02 },

    { 0X1B, 0x00 }

    };

     

    UINT8_t MultiWrite[45][22]={

    {4,0x20,0x00,0x01,0x77, 0x72 },

    {4,0X25,0x01,0x00,0x22, 0x45 },// PBTL

     

    {20,0x29,0x00,0x80,0x00, 0x00,0x00,0x00,0x00,0x00, 0x00,0x00,0x00,0x00,0x00, 0x00,0x00,0x00,0x00,0x00, 0x00,0x00 },

    {20,0X2A,0x00,0x80,0x00, 0x00,0x00,0x00,0x00,0x00, 0x00,0x00,0x00,0x00,0x00, 0x00,0x00,0x00,0x00,0x00, 0x00,0x00 },

    {20,0X2B,0x00,0x80,0x00, 0x00,0x00,0x00,0x00,0x00, 0x00,0x00,0x00,0x00,0x00, 0x00,0x00,0x00,0x00,0x00, 0x00,0x00 },

    {20,0x2C,0x00,0x80,0x00, 0x00,0x00,0x00,0x00,0x00, 0x00,0x00,0x00,0x00,0x00, 0x00,0x00,0x00,0x00,0x00, 0x00,0x00 },

    {20,0x2D,0x00,0x80,0x00, 0x00,0x00,0x00,0x00,0x00, 0x00,0x00,0x00,0x00,0x00, 0x00,0x00,0x00,0x00,0x00, 0x00,0x00 },

    {20,0x2E,0x00,0x80,0x00, 0x00,0x00,0x00,0x00,0x00, 0x00,0x00,0x00,0x00,0x00, 0x00,0x00,0x00,0x00,0x00, 0x00,0x00 },

    {20,0x2F,0x00,0x80,0x00, 0x00,0x00,0x00,0x00,0x00, 0x00,0x00,0x00,0x00,0x00, 0x00,0x00,0x00,0x00,0x00, 0x00,0x00 },

    {20,0X30,0x00,0x80,0x00, 0x00,0x00,0x00,0x00,0x00, 0x00,0x00,0x00,0x00,0x00, 0x00,0x00,0x00,0x00,0x00, 0x00,0x00 },

    {20,0x31,0x00,0x80,0x00, 0x00,0x00,0x00,0x00,0x00, 0x00,0x00,0x00,0x00,0x00, 0x00,0x00,0x00,0x00,0x00, 0x00,0x00 },

    {20,0x32,0x00,0x80,0x00, 0x00,0x00,0x00,0x00,0x00, 0x00,0x00,0x00,0x00,0x00, 0x00,0x00,0x00,0x00,0x00, 0x00,0x00 },

    {20,0x33,0x00,0x80,0x00, 0x00,0x00,0x00,0x00,0x00, 0x00,0x00,0x00,0x00,0x00, 0x00,0x00,0x00,0x00,0x00, 0x00,0x00 },

    {20,0X34,0x00,0x80,0x00, 0x00,0x00,0x00,0x00,0x00, 0x00,0x00,0x00,0x00,0x00, 0x00,0x00,0x00,0x00,0x00, 0x00,0x00 },

    {20,0x35,0x00,0x80,0x00, 0x00,0x00,0x00,0x00,0x00, 0x00,0x00,0x00,0x00,0x00, 0x00,0x00,0x00,0x00,0x00, 0x00,0x00 },

    {20,0x36,0x00,0x80,0x00, 0x00,0x00,0x00,0x00,0x00, 0x00,0x00,0x00,0x00,0x00, 0x00,0x00,0x00,0x00,0x00, 0x00,0x00 },

    {8,0X39,0x00,0x00,0x00, 0x00,0x00,0x00,0x00,0x00},

    {8,0X3A,0x00,0x00,0x94, 0x43,0x00,0x7f,0x6b,0xb9},

    {8,0x3B,0x00,0x00,0x4a, 0x37,0x00,0x7f,0xb5,0xc5},

    {8,0X3C,0x00,0x00,0x4a, 0x37,0x00,0x7f,0xb5,0xc5},

    {8,0x3D,0x00,0x00,0x94, 0x43,0x00,0x7f,0x6b,0xb9},

    {8,0x3e,0x00,0x00,0x4a, 0x37,0x00,0x7f,0xb5,0xc5},

    {8,0x3F,0x00,0x00,0x4a, 0x37,0x00,0x7f,0xb5,0xc5},

    {4,0x40,0xFA,0x05,0x41, 0x6b },

    {4,0x41,0x0F,0x84,0x44, 0x44 },

    {4,0x42,0x00,0x08,0x42, 0x10 },

    {4,0X43,0xFA,0x05,0x41, 0x6b },

    {4,0X44,0x0F,0x84,0x44, 0x44 },

    {4,0X45,0x00,0x08,0x42, 0x10 },

    {4,0X46,0x00,0x00,0x00, 0x00 },

    {4,0x50,0x00,0x00,0x00, 0x00},

    {12,0x51,0x00,0x80,0x00, 0x00,0x00,0x00,0x00,0x00, 0x00,0x00,0x00,0x00},

    {12,0X52,0x00,0x80,0x00, 0x00,0x00,0x00,0x00,0x00, 0x00,0x00,0x00,0x00},

    {16,0X53,0x00,0x80,0x00, 0x00,0x00,0x00,0x00,0x00, 0x00,0x00,0x00,0x00,0x00, 0x80,0x00,0x00 },

    {16,0X54,0x00,0x80,0x00, 0x00,0x00,0x00,0x00,0x00, 0x00,0x00,0x00,0x00,0x00, 0x80,0x00,0x00 },

    {12,0x55,0x00,0x80,0x00, 0x00,0x00,0x00,0x00,0x00, 0x00,0x00,0x00,0x00},

    {4,0X56,0x00,0x80,0x00, 0x00 },

    {4,0X57,0x00,0x02,0x00, 0x00 },

    {20,0X58,0x00,0x80,0x00, 0x00,0x00,0x00,0x00,0x00, 0x00,0x00,0x00,0x00,0x00, 0x00,0x00,0x00,0x00,0x00, 0x00,0x00 },

    {20,0X59,0x00,0x80,0x00, 0x00,0x00,0x00,0x00,0x00, 0x00,0x00,0x00,0x00,0x00, 0x00,0x00,0x00,0x00,0x00, 0x00,0x00 },

    {20,0X5A,0x00,0x00,0x05, 0x83,0x00,0x00,0x0B,0x06, 0x00,0x00,0x05,0x83,0x00, 0xFB,0x42,0xC1,0x0F,0x84, 0xA7,0x33 },

    {20,0X5B,0x00,0x80,0x00, 0x00,0x00,0x00,0x00,0x00, 0x00,0x00,0x00,0x00,0x00, 0x00,0x00,0x00,0x00,0x00, 0x00,0x00 },

    {20,0X5C,0x00,0x80,0x00, 0x00,0x00,0x00,0x00,0x00, 0x00,0x00,0x00,0x00,0x00, 0x00,0x00,0x00,0x00,0x00, 0x00,0x00 },

    {20,0X5D,0x00,0x80,0x00, 0x00,0x00,0x00,0x00,0x00, 0x00,0x00,0x00,0x00,0x00, 0x00,0x00,0x00,0x00,0x00, 0x00,0x00 },

    {8,0x60,0x00,0x00,0x00, 0x00,0x00,0x80,0x00,0x00 }

    };

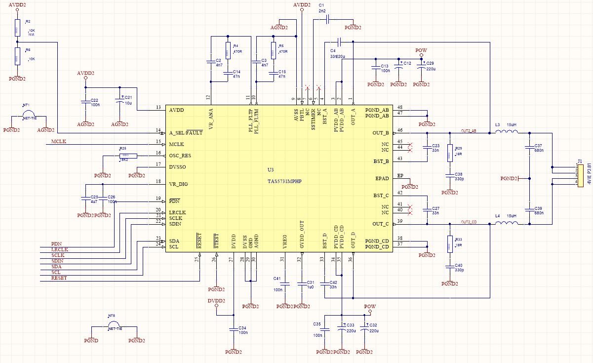
    这是示意图

    这是PCB

  • 请注意,本文内容源自机器翻译,可能存在语法或其它翻译错误,仅供参考。如需获取准确内容,请参阅链接中的英语原文或自行翻译。
    您好,Luca,
    您的主板上有两个设备,这两个设备都出现问题,还是只有一个设备出现问题? 发生问题时,您是否测量了TAS5731M的输出功率? 您能否在TAS5731M EVM上重现此问题?
    我查看了您的SCH和配置程序,但没有发现明显的问题。 此问题是仅发生在一个主板上还是所有主板上? 如果是后一个,有多少? 如果您可以确认主板上没有焊接问题,请检查主板上是否有任何故障部件或错误部件?
    此致,
    郑少文
  • 请注意,本文内容源自机器翻译,可能存在语法或其它翻译错误,仅供参考。如需获取准确内容,请参阅链接中的英语原文或自行翻译。

    已找到! 很抱歉我的回答太晚了。

    这是GND平面问题。 PCB的开发具有AGND和PGND的精简版分离。 中心节点是电源电容器(图中的C12),AGND是C21 - C1之下的一个小岛。 连接AGND和PGND平面解决了问题。 现在,我们可以毫无问题地输出50W的功率。

    要最大程度地实现从外露垫到底层GND平面的热传递,建议使用哪些元素? 我们的实际值为1.6 mm PCB厚度和0.3 mm 通孔。 铜厚度为35um。

  • 请注意,本文内容源自机器翻译,可能存在语法或其它翻译错误,仅供参考。如需获取准确内容,请参阅链接中的英语原文或自行翻译。
    您好,Luca,
    很高兴知道找到了根本原因。
    设备底部的电源板焊接在板的顶层。 因此顶层的GND面在功耗中起着最重要的作用。 可将一些无GND的通孔放置在散热垫上,以将顶层连接到另一层,这也有助于功耗。 我认为20个通孔的0.3 mm 直径是可以的。 请在设备周围放置一些GND导通孔。 较厚的铜有助于提高热性能。
    此致,
    郑少文