This thread has been locked.

If you have a related question, please click the "Ask a related question" button in the top right corner. The newly created question will be automatically linked to this question.

[参考译文] TPA3255:使用时出现的问题

Guru**** 2539500 points
Other Parts Discussed in Thread: TPA3255

请注意,本文内容源自机器翻译,可能存在语法或其它翻译错误,仅供参考。如需获取准确内容,请参阅链接中的英语原文或自行翻译。

https://e2e.ti.com/support/audio-group/audio/f/audio-forum/767017/tpa3255-problems-with-using

部件号:TPA3255

你好。 我正在设计基于TPA3255的功率放大器。
发生了以下问题:
针脚11处的电压在2.5 - 3.3 电压范围内变化。
随着扬声器系统中信号水平的增加,会出现裂缝。 电源电压当前为24伏。 在照片中可以看到失真,剪裁前还剩大约6 dB。

接线图与芯片上的文档完全一致。

  • 请注意,本文内容源自机器翻译,可能存在语法或其它翻译错误,仅供参考。如需获取准确内容,请参阅链接中的英语原文或自行翻译。
    您好,

    引脚11应保持稳定的3.3V电压,这是异常的,在2.5V到3.3V之间变化。您可以执行以下操作:
    1.捕获DVDD引脚波形?
    2.捕获引脚19,21的波形,以查看是否报告了任何故障。
    3.捕获GVDD的波形以查看是否存在任何异常。


    迪伦
  • 请注意,本文内容源自机器翻译,可能存在语法或其它翻译错误,仅供参考。如需获取准确内容,请参阅链接中的英语原文或自行翻译。
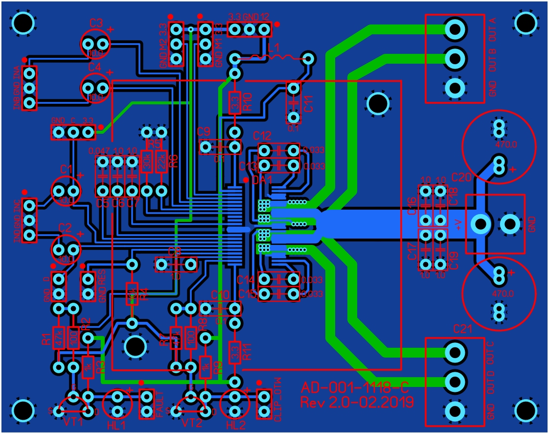
    此外,如果可以显示AMP零件的原理图和布局,这将有助于我们进行分析。
  • 请注意,本文内容源自机器翻译,可能存在语法或其它翻译错误,仅供参考。如需获取准确内容,请参阅链接中的英语原文或自行翻译。

    你好。 最后一件事是将PVDD支腿上的功率提高到38伏。 将1 kHz正弦信号应用到AB的输入,并将4欧姆电阻器连接到输出。 输出电压为12伏时,芯片关闭输出,GVDD_CD电路(3.3 欧姆)中的电阻器开始冒烟,然后芯片燃烧。 现在我打算重做主板并重试。我认为布局中的问题。

    e2e.ti.com/.../_10044004450438043204_-WinRAR.rar

  • 请注意,本文内容源自机器翻译,可能存在语法或其它翻译错误,仅供参考。如需获取准确内容,请参阅链接中的英语原文或自行翻译。
    我无法打开lay6格式文件,因为我只有AD和Allegro可用,您可以发布PDF格式文件。
    我建议在重新执行主板之前找到根本原因...
  • 请注意,本文内容源自机器翻译,可能存在语法或其它翻译错误,仅供参考。如需获取准确内容,请参阅链接中的英语原文或自行翻译。

    在存档程序中打开这些文件时,最好在其中查看它,而不是在pdf中。

    e2e.ti.com/.../2538._10044004450438043204_-WinRAR.rar</s>10044004450438043204

  • 请注意,本文内容源自机器翻译,可能存在语法或其它翻译错误,仅供参考。如需获取准确内容,请参阅链接中的英语原文或自行翻译。

    抱歉,我在使用此软件时仍有问题。 下面是屏幕截图,语言不正确,我无法使用。  是否有英文版软件?  是免费软件还是需要许可证才能使用? 如果需要许可证,我更喜欢使用pdf格式文件。   

    为了提高通信效率,我们是否应该通过电子邮件进行讨论?  您可以发送电子邮件至dylan-yao@ti.com

  • 请注意,本文内容源自机器翻译,可能存在语法或其它翻译错误,仅供参考。如需获取准确内容,请参阅链接中的英语原文或自行翻译。

    制作了新的电路板。 问题仍然存在。

  • 请注意,本文内容源自机器翻译,可能存在语法或其它翻译错误,仅供参考。如需获取准确内容,请参阅链接中的英语原文或自行翻译。

    您好,

    您是否可以开始新的线程,并发布pdf格式的原理图和布局(每层),以便我们深入了解。 请在小幅输入下探测输出引脚和故障引脚的波形(仅为了避免灼伤)。

    开始新的线程将使我们的生活变得轻松。 感谢你的帮助。


    迪伦