https://e2e.ti.com/support/audio-group/audio/f/audio-forum/1018054/drv135-audio-line-driver-drv135ua
器件型号:DRV135主题中讨论的其他器件: TLE2426
您好,
我想知道 DRV135UA 的一些参数、请参阅以下问题:
1. V+(引脚6)和 V-(引脚5)的最小单电源连接到 GND?
2. V+的单电源(V-(引脚5)连接至 GND)是否支持5V 或14V?
3. 输入电压是否需要直流偏置? 所需的 Vin 直流偏置电平是多少? 它是否可以是 V+的一半分频
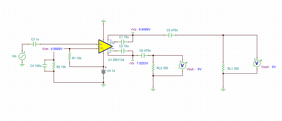
另请参见随附的原理图。
谢谢!
TT_Chin







