This thread has been locked.

If you have a related question, please click the "Ask a related question" button in the top right corner. The newly created question will be automatically linked to this question.

[参考译文] DIR9001:无 DOUT 数据输出、错误

Guru**** 2694555 points

Other Parts Discussed in Thread: DIR9001

请注意,本文内容源自机器翻译,可能存在语法或其它翻译错误,仅供参考。如需获取准确内容,请参阅链接中的英语原文或自行翻译。

https://e2e.ti.com/support/audio-group/audio/f/audio-forum/1004017/dir9001-no-dout-data-output-error

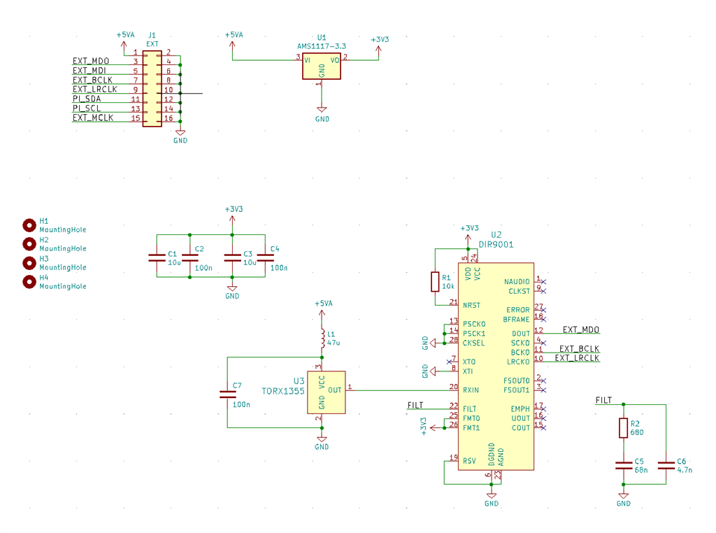
器件型号:DIR9001

您好!

根据下面的原理图、我尝试在仅 PLL 模式下使用 DIR9001。

当我向 TOSLINK 接收器应用光学信号时、PLL 锁定、并在 FSOUT0/FSOUT1上获得有效输出、具体取决于输入格式。 我尝试使用44.1kHz 和48kHz 输入、在这两种情况下、LRCLK 和 BCLK 均正确生成。 但是、我永远不会得到任何 DOUT 信号(始终为低电平->静音)。 ERROR 引脚为高电平、因此可能存在一些奇偶校验/数据错误、因为 PLL 锁定正常。

可能出什么问题了? 光源可与其他设备正常配合使用。

提前感谢

  • 请注意,本文内容源自机器翻译,可能存在语法或其它翻译错误,仅供参考。如需获取准确内容,请参阅链接中的英语原文或自行翻译。

    发现问题:我缺少复位电路。 这似乎是必需的。

    移除 RESET 引脚上的上拉电阻解决了该问题。 这是一个可靠的解决方案、还是应该使用一个外部复位发生器?

  • 请注意,本文内容源自机器翻译,可能存在语法或其它翻译错误,仅供参考。如需获取准确内容,请参阅链接中的英语原文或自行翻译。

    您好、Adrian、

    DIR9001的 RST 线路上有一个内部51k Ω 上拉电阻器、因此通常也不需要从外部上拉电阻器。 但是、数据表中建议在上电后切换复位:"必须在上电序列期间执行复位操作、如图4所示。 具体而言、DIR9001需要在电源电压上升到2.7V 以上后的100ns 周期内进行复位操作。"

    最棒的

    Zak

  • 请注意,本文内容源自机器翻译,可能存在语法或其它翻译错误,仅供参考。如需获取准确内容,请参阅链接中的英语原文或自行翻译。

    你好、Zak、

    感谢您的澄清、我将在下一修订版中添加复位生成电路。 由于只有内部上拉电阻器、该器件看起来 启动可靠、但我无法完全确定。

    此致、

    Adrian