请注意,本文内容源自机器翻译,可能存在语法或其它翻译错误,仅供参考。如需获取准确内容,请参阅链接中的英语原文或自行翻译。
https://e2e.ti.com/support/audio-group/audio/f/audio-forum/1012764/pcm4104-vout-capacitor
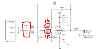
器件型号:PCM4104大家好、
能否在下面的电路图中删除100uF?
换言之、我的客户 计划将输出电阻设置为1kΩ Ω 以增加阻抗。 
此致。
Kengo。
This thread has been locked.
If you have a related question, please click the "Ask a related question" button in the top right corner. The newly created question will be automatically linked to this question.
https://e2e.ti.com/support/audio-group/audio/f/audio-forum/1012764/pcm4104-vout-capacitor
器件型号:PCM4104大家好、
能否在下面的电路图中删除100uF?
换言之、我的客户 计划将输出电阻设置为1kΩ Ω 以增加阻抗。 
此致。
Kengo。