请注意,本文内容源自机器翻译,可能存在语法或其它翻译错误,仅供参考。如需获取准确内容,请参阅链接中的英语原文或自行翻译。
器件型号:TAS5624A 各位专家、您好!
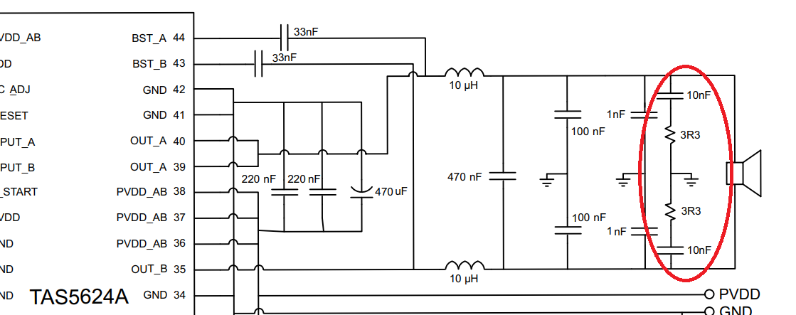
我的客户对典型应用电路的输出滤波器有疑问。
它在输出端具有 Zobel 滤波器、如下所示。
第一个问题是、这是 Zobel 滤波器吗?
第二个问题是、如何计算此参数? 这是否用于补偿振荡?
我很期待收到您的回复。
此致、
Kazuki Kuramochi
This thread has been locked.
If you have a related question, please click the "Ask a related question" button in the top right corner. The newly created question will be automatically linked to this question.
各位专家、您好!
我的客户对典型应用电路的输出滤波器有疑问。
它在输出端具有 Zobel 滤波器、如下所示。
第一个问题是、这是 Zobel 滤波器吗?
第二个问题是、如何计算此参数? 这是否用于补偿振荡?
我很期待收到您的回复。
此致、
Kazuki Kuramochi
您好、Kazuki、
我无法打开您的图片。 我想您提到的是缓冲器电路。 TI 提供 了 Snubber 文档、链接为:
http://www.ti.com/lit/an/sloa201/sloa201.pdf
此致、
Derek