This thread has been locked.

If you have a related question, please click the "Ask a related question" button in the top right corner. The newly created question will be automatically linked to this question.

[参考译文] 编译器/TLV320AIC3101:TLV320aic3101irhbt 调试异常

Guru**** 2587065 points
Other Parts Discussed in Thread: TLV320AIC3101

请注意,本文内容源自机器翻译,可能存在语法或其它翻译错误,仅供参考。如需获取准确内容,请参阅链接中的英语原文或自行翻译。

https://e2e.ti.com/support/audio-group/audio/f/audio-forum/921159/compiler-tlv320aic3101-tlv320aic3101irhbt-debugging-exception

器件型号:TLV320AIC3101

工具/软件:TI C/C++编译器

尊敬的 TI 支持团队:

    编解码器连接到 Linux ALSA 架构。 硬件接口为 I2S、驱动路径为 SOUND / SOC/CODEC / tlv320aic3x。 C (Linux 主线)。

   目前播放正常,但录音异常。 在记录过程中、示波器测量显示 MCLK 和 BCLK 波形正常、但 DOUT 波形为常规方波。 记录过程中,驱动程序读取第0页的寄存器36和94,其值为0,怀疑记录部分配置不正确;

   请求帮助!

  • 请注意,本文内容源自机器翻译,可能存在语法或其它翻译错误,仅供参考。如需获取准确内容,请参阅链接中的英语原文或自行翻译。

    您好!

    一致认为、似乎寄存器配置和/或提供的时钟可能不正确。  您能否向我们发送一些有关采样率、记录过程中的寄存器转储以及可能的音频串行接口示波器截图的更多信息?

  • 请注意,本文内容源自机器翻译,可能存在语法或其它翻译错误,仅供参考。如需获取准确内容,请参阅链接中的英语原文或自行翻译。

    您好、 Collin  

    通过执行命令"arecord -f dat -t wav test.wav"、我获得了一些 示波 器捕获、如下所示:

    WCLK (蓝色)

    MCLK (绿色)

    BCLK (蓝色)

    DOUT (蓝色)

    和 Andio In (立体声)

    在 Sametime 上、我 将转储 PAGE 0的所有寄存器一个周期

    [20.276604]寄存器0 = 0x0
    [20.280093]寄存器1 = 0x0
    [20.283050]寄存器2 = 0x0
    [20.285979]寄存器3 = 0x90
    [20.289004]寄存器4 = 0x4
    [20.291927]寄存器5 = 0x0
    [20.294843]寄存器6 = 0x0
    [20.297760]寄存器7 = 0xA
    [20.300672]寄存器8 = 0xc0
    [20.303677]寄存器9 = 0x0
    [20.306593]寄存器10 = 0x0
    [20.309598]寄存器11 = 0x1
    [20.312590]寄存器12 = 0x0
    [20.315594]寄存器13 = 0x0
    [20.318598]寄存器14 = 0x0
    [20.321602]寄存器15 = 0x20
    [20.324682]寄存器16 = 0x20
    [20.327773]寄存器17 = 0xff
    [20.330864]寄存器18 = 0xff
    [20.333955]寄存器19 = 0x4
    [20.336954]寄存器20 = 0x78
    [20.340043]寄存器21 = 0x78
    [20.343134]寄存器22 = 0x4
    [20.346138]寄存器23 = 0x78
    [20.349217]寄存器24 = 0x78
    [20.352307]寄存器25 = 0x0
    [20.355210]寄存器26 = 0x0
    [20.358313]寄存器27 = 0xFE
    [20.361404]寄存器28 = 0x0
    [20.364396]寄存器29 = 0x0
    [20.367399]寄存器30 = 0xFE
    [20.370494]寄存器31 = 0x0
    [20.373491]寄存器32 = 0x18
    [20.376578]寄存器33 = 0x18
    [20.379669]寄存器34 = 0x0
    [20.382672]寄存器35 = 0x0
    [20.385675]寄存器36 = 0x0
    [20.388667]寄存器37 = 0x0
    [20.391670]寄存器38 = 0x0
    [20.394674]寄存器39 = 0x0
    [20.397678]寄存器40 = 0x0
    [20.400675]寄存器41 = 0x0
    [20.40369]寄存器42 = 0x0
    [20.40683]寄存器43 = 0xaf
    [20.409773]寄存器44 = 0xaf
    [20.412854]寄存器45 = 0x2F
    [20.415943]寄存器46 = 0x2F
    [20.419034]寄存器47 = 0xaf
    [20.422130]寄存器48 = 0x0
    [20.425122]寄存器49 = 0x0
    [20.428125]寄存器50 = 0x0
    [20.431128]寄存器51 = 0xc
    [20.434131]寄存器52 = 0x2F
    [20.437210]寄存器53 = 0x2F
    [20.440301]寄存器54 = 0xaf
    [20.443392]寄存器55 = 0x0
    [20.446395]寄存器56 = 0x0
    [20.449399]寄存器57 = 0x0
    [20.452391]寄存器58 = 0xc
    [20.455395]寄存器59 = 0x0
    [20.458398]寄存器60 = 0x0
    [20.461401]寄存器61 = 0x0
    [20.46492]寄存器62 = 0x2F
    [20.467483]寄存器63 = 0x2F
    [20.470579]寄存器64 = 0xaf
    [20.473670]寄存器65 = 0xc
    [20.476664]寄存器66 = 0x0
    [20.479667]寄存器67 = 0x0
    [20.482672]寄存器68 = 0x0
    [20.485675]寄存器69 = 0x2F
    [20.488754]寄存器70 = 0x2F
    [20.491844]寄存器71 = 0xaf
    [20.4943]寄存器72 = 0xc
    [20.497947]寄存器73 = 0x2F
    [20.501026]寄存器74 = 0x2F
    [20.504117]寄存器75 = 0xaf
    [20.507208]寄存器76 = 0x2F
    [20.510298]寄存器77 = 0x2F
    [20.513388]寄存器78 = 0xaf
    [20.516467]寄存器79 = 0x8
    [20.519470]寄存器80 = 0x2F
    [20.522561]寄存器81 = 0x2F
    [20.52651]寄存器82 = 0xaf
    [20.528731]寄存器83 = 0x0
    [20.531734]寄存器84 = 0x0
    [20.534738]寄存器85 = 0x0
    [20.537741]寄存器86 = 0x8
    [20.540734]寄存器87 = 0x0
    [20.54373737]寄存器88 = 0x0
    [20.546758]寄存器89 = 0x0
    [20.549769]寄存器90 = 0x2F
    [20.552849]寄存器91 = 0x2F
    [20.555944]寄存器92 = 0xaf
    [20.559035]寄存器93 = 0x8
    [20.562038]寄存器94 = 0x0
    [20.565031]寄存器95 = 0x0
    [20.568039]寄存器96 = 0x0
    [20.571043]寄存器97 = 0x0
    [20.574046]寄存器98 = 0x0
    [20.577037]寄存器99 = 0x0
    [20.580043]寄存器100 = 0x0
    [20.583133]寄存器101 = 0x1
    [20.586223]寄存器102 = 0x2
    [20.589303]寄存器103 = 0x0
    [20.592393]寄存器104 = 0x0
    [20.595482]寄存器105 = 0x0
    [20.5988573]寄存器106 = 0x0
    [20.601663]寄存器107 = 0x0
    [20.604742]寄存器108 = 0x0
    [20.607832]寄存器109 = 0x0

     

    就这些。 感谢您的帮助!

  • 请注意,本文内容源自机器翻译,可能存在语法或其它翻译错误,仅供参考。如需获取准确内容,请参阅链接中的英语原文或自行翻译。

    您好!

    由于该信号上存在大量带宽降低、MCLK 信号看起来不符合标准 VIH/VIL、也可能不符合设置/保持时序。  您是否可以尝试减小 MCLK 线路上的任何电容和/或增加 MCLK 驱动器的驱动强度?

  • 请注意,本文内容源自机器翻译,可能存在语法或其它翻译错误,仅供参考。如需获取准确内容,请参阅链接中的英语原文或自行翻译。

    您好、 Collin  

     正如硬件工程师所说、MCLK 信号正常。 此外、我在  另一个模型中获得类似的信号、在该模型中、它可以与同一编解码器 TLV320AIC3101完美配合。

  • 请注意,本文内容源自机器翻译,可能存在语法或其它翻译错误,仅供参考。如需获取准确内容,请参阅链接中的英语原文或自行翻译。

    您好!

    虽然这些器件对不太理想的 MCLK 输入具有很强的耐受性、但下面的波形看起来不能可靠地满足编解码器的 VIL/VIH 要求、并且可能还存在设置/保持时序问题。  请通过减小线路电容或串联电阻来清理 MCLK 信号、使其看起来更像是方波。

    MCLK (绿色)

  • 请注意,本文内容源自机器翻译,可能存在语法或其它翻译错误,仅供参考。如需获取准确内容,请参阅链接中的英语原文或自行翻译。

    您好、 Collin  

    现在、MCLK 信号 看起来比以前更像方波、但是 DOUT 信号仍然像以前一样。  

  • 请注意,本文内容源自机器翻译,可能存在语法或其它翻译错误,仅供参考。如需获取准确内容,请参阅链接中的英语原文或自行翻译。

    您好!

    查看您提供的寄存器设置后、我看到器件配置为48kHz 的 fs、并且编解码器配置为主控模式。 您能否验证这是否是预期的操作? PLL 也被启用、但不被使用。 请在不使用时禁用 PLL。  

    如果您还可以提供原理图、这将很有帮助。  

    此致、

    Aaron

  • 请注意,本文内容源自机器翻译,可能存在语法或其它翻译错误,仅供参考。如需获取准确内容,请参阅链接中的英语原文或自行翻译。

    您好、 Collin  

    这是我 的配置、我更新以禁用 PLL。 因此 、PAGE 0的寄存器3变为0x10。

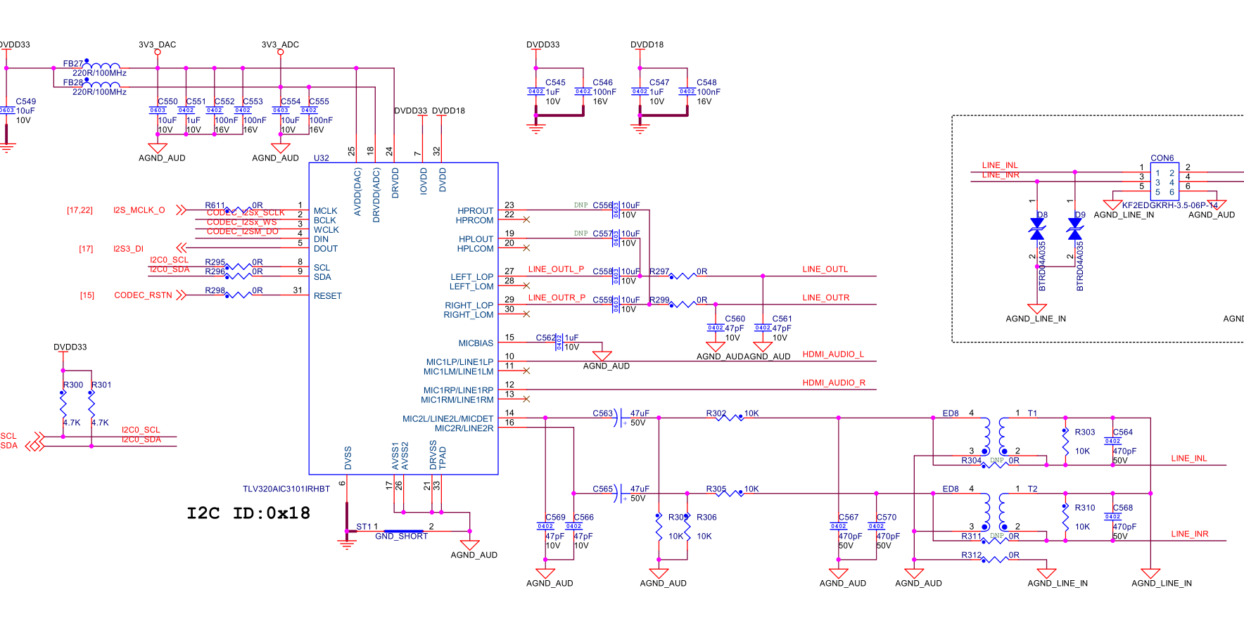
    这 是原理图

  • 请注意,本文内容源自机器翻译,可能存在语法或其它翻译错误,仅供参考。如需获取准确内容,请参阅链接中的英语原文或自行翻译。

    您好!

    感谢您提供原理图。 我看到 HDMI 音频输入是直流耦合的、未使用的输入保持悬空。 根据信号电平的不同、ADC 中可能会出现饱和。 我们还建议通过0.47uF 电容器将未使用的输入连接到 GND。  

    在您发送的寄存器配置中、看起来您没有使用 MIC2L/R 输入。 当 HDMI 音频输入未路由到 ADC 但音频中的线路为时、是否会发生相同的 DOUT 行为? 例如、如果您将 Reg. 17至0x0F、稳压器 18至0xF0并将0x7C 写入寄存器。 19和22用于将线路输入连接到 L/RADC 并断开 HDMI?

    此致、
    Aaron

  • 请注意,本文内容源自机器翻译,可能存在语法或其它翻译错误,仅供参考。如需获取准确内容,请参阅链接中的英语原文或自行翻译。
    你好、 Aaron
    它在工作。 非常感谢!
  • 请注意,本文内容源自机器翻译,可能存在语法或其它翻译错误,仅供参考。如需获取准确内容,请参阅链接中的英语原文或自行翻译。

    您好!

    很高兴听到它工作正常!

    如果您不介意、您能否发布准确的解决方案、以便其他面临类似问题的人可以获得此信息? 非常感谢!

    此致、

    Aaron