请注意,本文内容源自机器翻译,可能存在语法或其它翻译错误,仅供参考。如需获取准确内容,请参阅链接中的英语原文或自行翻译。
器件型号:TLV320AIC3204 您好、Sirs、
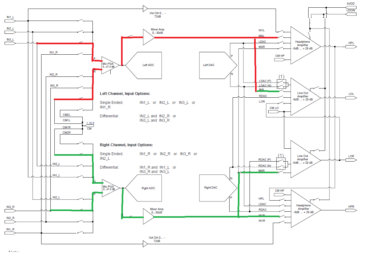
我们能够使用 I/O 配置将 Line_IN1和 IN2发送到耳机和线性输出、但是、我们不知道如何将模拟信号从 IN3发送到模拟输出。 请您提供提示吗?
可以将模拟 IN1和 IN2发送到模拟输出:
可以将模拟 IN2发送到模拟输出:
但是、GUI 中没有 CM3L 和 CM3R 选项。 我的配置通过向 CM2L/C2R 写入10kR 来与 in3一起工作、但如果它是 god 设置、则需要产品线的注释? 
谢谢、此致、
陈耀恩
2020年11月17日
