This thread has been locked.

If you have a related question, please click the "Ask a related question" button in the top right corner. The newly created question will be automatically linked to this question.

[参考译文] TLV320DAC3203:TLV320DAC3203&#39的100 Ω 输出电阻问题;耳机输出路径

Guru**** 2782485 points

Other Parts Discussed in Thread: TLV320DAC3203

请注意,本文内容源自机器翻译,可能存在语法或其它翻译错误,仅供参考。如需获取准确内容,请参阅链接中的英语原文或自行翻译。

https://e2e.ti.com/support/audio-group/audio/f/audio-forum/956251/tlv320dac3203-question-of-100ohm-output-resistors-with-tlv320dac3203-headphones-output-path

器件型号:TLV320DAC3203

您好、Sirs、

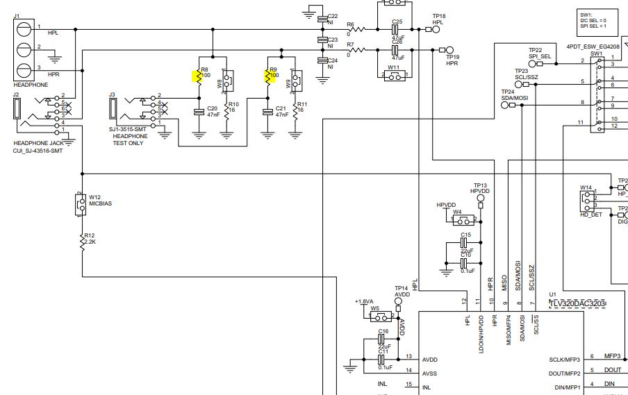
我的客户报告说、TLV320DAC3203的耳机输出路径在系统板上发出噪音、而噪音问题可以通过像 TLV320DAC320EVM-K 那样添加100欧姆输出电阻器(R8、R9)来解决。 您是否会建议此器件是否必须使用输出电阻器?  



谢谢、此致、

陈耀恩
2020年11月13日  

  • 请注意,本文内容源自机器翻译,可能存在语法或其它翻译错误,仅供参考。如需获取准确内容,请参阅链接中的英语原文或自行翻译。

    您好、Wayne、

    感谢您提供的详细信息。

    您是否知道该噪声是否位于可闻频带中? 还是仅由示波器或音频测量工具进行测量? 您是否对此嘶嘶声噪声进行了 FFT 测量?

    我之所以提出这一问题、是因为 TLV320DAC3203在非可闻频带中具有高噪声成分。 当用户执行音频测量时、他们需要借助外部滤波器消除带外噪声。 这些是您展示的电路中的 R9 /C21和 R8 /C20滤波器等低通 RC 滤波器。

    请查看此文档以了解更多详细信息。

    https://www.ti.com/lit/an/slaa313a/slaa313a.pdf

    此致、
    Luis Feranando Rodríguez S.

  • 请注意,本文内容源自机器翻译,可能存在语法或其它翻译错误,仅供参考。如需获取准确内容,请参阅链接中的英语原文或自行翻译。

    您好、Luis、

    感谢您的建议。 这是可闻噪声。 我们假设噪声是从 DAC3203的 OOB 噪声折返的分量。 客户可以在耳机输出端添加 RC 滤波器、并调节电阻以优化效率和噪声性能。

    谢谢、此致、

    陈耀恩
    2020年11月17日