This thread has been locked.

If you have a related question, please click the "Ask a related question" button in the top right corner. The newly created question will be automatically linked to this question.

[参考译文] OPA1632:如何在单电源中禁用 OPA1632

Guru**** 2391415 points
Other Parts Discussed in Thread: OPA1632

请注意,本文内容源自机器翻译,可能存在语法或其它翻译错误,仅供参考。如需获取准确内容,请参阅链接中的英语原文或自行翻译。

https://e2e.ti.com/support/audio-group/audio/f/audio-forum/780262/opa1632-how-to-disable-opa1632-in-single-power-supply

器件型号:OPA1632

我将 OPA1632用于差分 输入和差动   增益=1、 VCC+=5V、VCC-=0且 VCOM =1/2*VCC 时的输出。 连接 到 MCU 以进行控制的使能引脚。   但是、无论该  引脚的 MCU 为3.3V 或=0 V、OPA1632 都始终输出有效。 那么在单电源中,如何禁用 OPA1632?

谢谢!

Meican。

  • 请注意,本文内容源自机器翻译,可能存在语法或其它翻译错误,仅供参考。如需获取准确内容,请参阅链接中的英语原文或自行翻译。

    Meican、您好!

    当 IN 使能引脚<(VS-+.8V)时、器件禁用。 因此、在使用 VS-= 0V 的情况下、器件应在0V 时禁用。 您确定您的 MCU 能够将使能引脚一直驱动至0V 吗? 您是否在该引脚上探测以进行确认?

    此外、如果 MCU 和使能引脚之间的连接未正确完成、 内部上拉电阻器可启用器件、因此请确认 ENABLE 引脚是否实际连接到 MCU、并直接在 OPA1632引脚而不是在 MCU 附近测试 ENABLE 引脚的电压。

    此外、必须知道、禁用放大器后、静态电流会降至约0.85mA。 禁用时、输出级不处于高阻抗状态。 因此、关断功能不能用于创建与多个放大器串联的多路复用开关功能。

    谢谢!

    卡兰

  • 请注意,本文内容源自机器翻译,可能存在语法或其它翻译错误,仅供参考。如需获取准确内容,请参阅链接中的英语原文或自行翻译。

    您好、Karan、

     我测量 接近1632的引脚7 时,电压为0V,同时将1k 电阻器短接到 GND (左侧或右侧均已尝试),  它仍能从1632发出声音输出。

    顺便说一下 、使能端从 MCU 连接3个 OPA1632。 如下所示。

  • 请注意,本文内容源自机器翻译,可能存在语法或其它翻译错误,仅供参考。如需获取准确内容,请参阅链接中的英语原文或自行翻译。
    Meican、您好!

    这里还有其他问题。 您能给我展示一下 OPA1632的原理图吗? 您还可以获取1632启用时和"禁用"时的范围截图。 无论 MCU 电压如何、始终启用器件的唯一原因是使能引脚悬空、实际上不会降至接地。 或者器件未正常运行、因此看起来从不禁用、但实际上在启用或禁用时无法正常运行。

    谢谢!
    卡兰
  • 请注意,本文内容源自机器翻译,可能存在语法或其它翻译错误,仅供参考。如需获取准确内容,请参阅链接中的英语原文或自行翻译。

    您好、Karan、

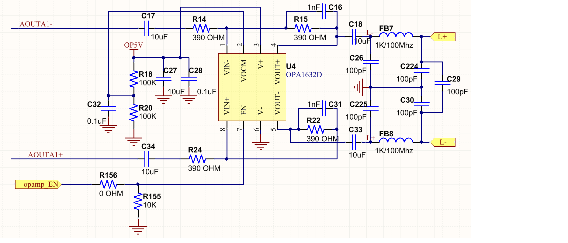
    原理图 如下所示:(另2个 OP1632使能引脚连接在一起,此处仅显示 一个运算放大器)。

  • 请注意,本文内容源自机器翻译,可能存在语法或其它翻译错误,仅供参考。如需获取准确内容,请参阅链接中的英语原文或自行翻译。
    Meican、您好!

    OPA1632输出端的 π 型滤波器会增加容性负载并减小相位裕度。 我会将其删除。 如果您希望提供低通滤波、请按数据表图14所示进行滤波。

    Kai
  • 请注意,本文内容源自机器翻译,可能存在语法或其它翻译错误,仅供参考。如需获取准确内容,请参阅链接中的英语原文或自行翻译。
    尊敬的 Kai:
    是可以删除这些仅适用于 EMC 的 Pi 滤波器,现在我仍想我的应用程序确实可以正常工作,正如 Karan 所说的,禁用功能不起作用。 我想输出信号恰好从 RC 耦合到输入输出。
  • 请注意,本文内容源自机器翻译,可能存在语法或其它翻译错误,仅供参考。如需获取准确内容,请参阅链接中的英语原文或自行翻译。
    Meican、您好!

    您能给我们一些示波器图吗?

    老挝语
  • 请注意,本文内容源自机器翻译,可能存在语法或其它翻译错误,仅供参考。如需获取准确内容,请参阅链接中的英语原文或自行翻译。
    您喜欢查看哪个点或位置、LAO。
    如上面所示的电路原理图所示。
  • 请注意,本文内容源自机器翻译,可能存在语法或其它翻译错误,仅供参考。如需获取准确内容,请参阅链接中的英语原文或自行翻译。
    Meican、您好!

    当芯片被启用时、"AOUTA1-"和引脚4。 和"AOUTA1-"、引脚1和引脚4、此时芯片被禁用。 所有这些节点都是相对于引脚6的。 最终、直接在引脚4处需要一个47...100R 的隔离电阻器。

    首先、没有输出负载。 稍后、您还可以在引脚4和引脚6之间施加600R 负载。

    Kai
  • 请注意,本文内容源自机器翻译,可能存在语法或其它翻译错误,仅供参考。如需获取准确内容,请参阅链接中的英语原文或自行翻译。

    e2e.ti.com/.../OPA.xlsxHI、kai、请参阅随附的 Excel 中的图片。

  • 请注意,本文内容源自机器翻译,可能存在语法或其它翻译错误,仅供参考。如需获取准确内容,请参阅链接中的英语原文或自行翻译。
    Meican、您好!

    您是否已确定问题是什么?

    谢谢!
    卡兰
  • 请注意,本文内容源自机器翻译,可能存在语法或其它翻译错误,仅供参考。如需获取准确内容,请参阅链接中的英语原文或自行翻译。

    Meican、您好!

    很抱歉回答太晚了!

    感谢您提供详细的示波器图。 引脚1显示 OPA1632的启用和禁用似乎有效。 当 OPA1632被禁用时、引脚1不再处于虚拟接地、而是悬空、R14和 R15直接引导输入信号通过输出。 因此、禁用 OPA1632不会削减任何输出信号。 禁用 OPA1632的唯一效果是关闭 OPA1632并大幅降低其电源电流。

    Kai

  • 请注意,本文内容源自机器翻译,可能存在语法或其它翻译错误,仅供参考。如需获取准确内容,请参阅链接中的英语原文或自行翻译。
    根据 Kai 解释,我的应用程序不是问题,只是直接从 R/C 耦合输出。 OPS1632禁用正在工作。
    谢谢 Karan。