This thread has been locked.

If you have a related question, please click the "Ask a related question" button in the top right corner. The newly created question will be automatically linked to this question.

[参考译文] LM49450:要求提供 LM49450电容建议

Guru**** 2526700 points
Other Parts Discussed in Thread: LM49450

请注意,本文内容源自机器翻译,可能存在语法或其它翻译错误,仅供参考。如需获取准确内容,请参阅链接中的英语原文或自行翻译。

https://e2e.ti.com/support/audio-group/audio/f/audio-forum/795676/lm49450-asking-for-the-lm49450-cap-recommendation

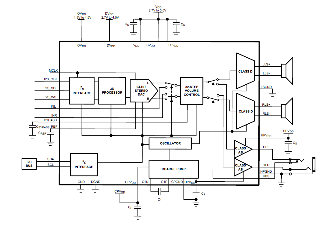
器件型号:LM49450

大家好、
您是否会推荐适用于 LM49450 CS/C1/C2/CREF/CBYPASS 的 CAP 值建议?


BR、
SHH

  • 请注意,本文内容源自机器翻译,可能存在语法或其它翻译错误,仅供参考。如需获取准确内容,请参阅链接中的英语原文或自行翻译。
    您好、SHH、

    请查看以下值。 这些是您提到的电容器的建议值。

    CS = 1uF
    C1 = 2.2uF
    C2 = 2.2uF
    CREF = 10uF (同时添加一个并联的0.1uF 电容器以获得更好的 THD+N)
    CBYPASS = 2.2uF

    所有电容器必须尽可能靠近器件放置。

    此致、
    Luis Fernando Rodríguez S.