This thread has been locked.

If you have a related question, please click the "Ask a related question" button in the top right corner. The newly created question will be automatically linked to this question.

[参考译文] TAS2557:我们是否可以在3W 单声道音频放大器中使用 PWM?

Guru**** 2536960 points
Other Parts Discussed in Thread: DRV2511-Q1

请注意,本文内容源自机器翻译,可能存在语法或其它翻译错误,仅供参考。如需获取准确内容,请参阅链接中的英语原文或自行翻译。

https://e2e.ti.com/support/audio-group/audio/f/audio-forum/831930/tas2557-may-we-have-pwm-in-3w-mono-audio-amplifier

器件型号:TAS2557
主题中讨论的其他器件:DRV2511-Q1

你(们)好,先生  

我的客户使用 PM660L 驱动1W 扬声器。

但目前需要驱动3W 扬声器。  

我们是否可以有合适的解决方案?  

我有检查网站。 但似乎没有 PWM 输入和单声道 D 类放大器......

                                            令人很烦

  • 请注意,本文内容源自机器翻译,可能存在语法或其它翻译错误,仅供参考。如需获取准确内容,请参阅链接中的英语原文或自行翻译。

    您好、Bogye、

    您是否有上述器件的数据表? 我在网上找不到它。

    您可以在我们的扬声器放大器产品列表中为 PWM 输入应用滤波器: http://www.ti.com/audio-ic/amplifiers/speaker-amplifiers/products.html#p2982=PWM&p89=Class-D

    此致、
    -Ivan Salazar
    应用工程师-低功耗音频和传动器

  • 请注意,本文内容源自机器翻译,可能存在语法或其它翻译错误,仅供参考。如需获取准确内容,请参阅链接中的英语原文或自行翻译。

    你好,Ivan

    是否有参考滤波器电路可供我们参考?

                                                      令人很烦

  • 请注意,本文内容源自机器翻译,可能存在语法或其它翻译错误,仅供参考。如需获取准确内容,请参阅链接中的英语原文或自行翻译。

    很棒

    我想我误解了您的期望。

    • 您想使用 PWM 信号、对其进行滤波并转换为模拟信号、然后将其用作3W 放大器的输入吗?
    • 或者您需要 PWM 输入放大器吗? 如果是这种情况、您将不需要滤波器

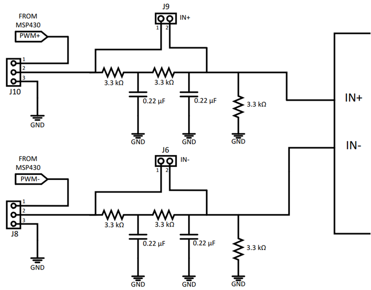
    如果您需要将 PWM 信号过滤为模拟信号、则可以使用 RC 低通滤波器。 DRV2511-Q1 EVM 中有一个 RC 低通滤波器示例、这不是音频应用、但您可以将其用作基准(基本上是二阶 LPF)并调整截止频率:

    此致、
    -Ivan Salazar
    应用工程师-低功耗音频和传动器