This thread has been locked.

If you have a related question, please click the "Ask a related question" button in the top right corner. The newly created question will be automatically linked to this question.

[参考译文] LM4911Q-Q1:如何在释放 MUTE 引脚时消除噼啪声

Guru**** 2481065 points
Other Parts Discussed in Thread: LM4911Q-Q1

请注意,本文内容源自机器翻译,可能存在语法或其它翻译错误,仅供参考。如需获取准确内容,请参阅链接中的英语原文或自行翻译。

https://e2e.ti.com/support/audio-group/audio/f/audio-forum/829288/lm4911q-q1-how-to-eliminate-the-pop-sound-when-release-mute-pin

器件型号:LM4911Q-Q1

尊敬的团队:

在测试此器件时、我们发现在释放静音时会有一个噼啪声。 如果我移除音频输入、在打开电源时、仍然有噼啪声。 如何消除或减少噼啪声?

谢谢、此致、

雪利

  • 请注意,本文内容源自机器翻译,可能存在语法或其它翻译错误,仅供参考。如需获取准确内容,请参阅链接中的英语原文或自行翻译。

    您好、Sherry、

    您能否提供 LM4911Q-Q1原理图部分? PoP 问题通常与连接到模拟输入和输出的外部组件有关。 原理图对我们很有帮助、以便了解可能的根本原因。

    如果您无法在此论坛中共享详细信息、您可以通过电子邮件联系我。

    谢谢你。

    此致、
    Luis Fernando Rodríguez S.

  • 请注意,本文内容源自机器翻译,可能存在语法或其它翻译错误,仅供参考。如需获取准确内容,请参阅链接中的英语原文或自行翻译。

    您好、Sherry、

    您对此有反馈吗? 请随意分享有关电路原理图的更多详细信息、以便更好地解决此问题。

    此致、
    Luis Fernando Rodríguez S.

  • 请注意,本文内容源自机器翻译,可能存在语法或其它翻译错误,仅供参考。如需获取准确内容,请参阅链接中的英语原文或自行翻译。

    您好、Luis、

    感谢您的回复!

    客户没有给我反馈、明天我会再次询问、然后通过电子邮件发送给您。

    谢谢、此致、

    雪利

  • 请注意,本文内容源自机器翻译,可能存在语法或其它翻译错误,仅供参考。如需获取准确内容,请参阅链接中的英语原文或自行翻译。

    您好、Luis、

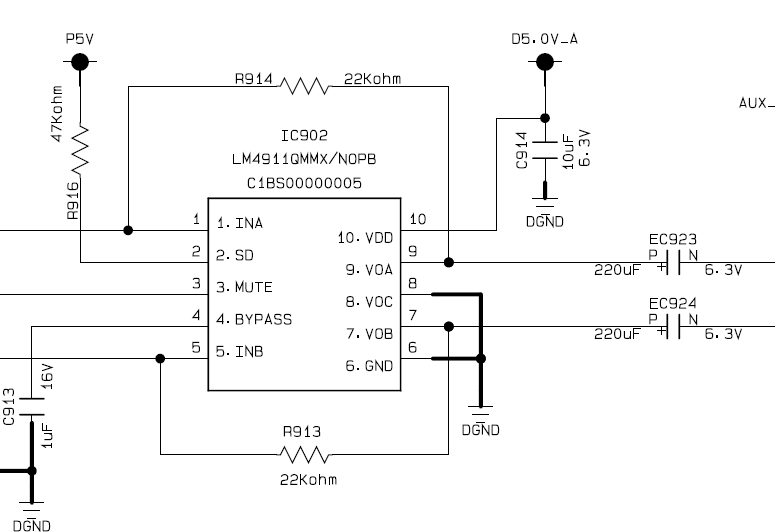
    客户的原理图如下所示。 INA 和 INB 还 串联了一个电阻器和一个电容器、这是我们的典型设计、但下图未显示。 它们不使用 SD、因此会直接将其拉高。

    谢谢、此致、

    雪利

  • 请注意,本文内容源自机器翻译,可能存在语法或其它翻译错误,仅供参考。如需获取准确内容,请参阅链接中的英语原文或自行翻译。

    您好、Sherry、

    感谢您提供电路原理图。

    为了减少设计中的咔嗒声或砰砰声效应、必须了解 Cbypass (本例中为 C913)与开启时间及其噼啪声效应相关。 客户连接的电容器允许加电时间为120ms。 电容器值与 PoP 效应之间存在折衷。 如果电容器很小、则更有可能产生爆音效果。 因此、我建议添加一个更高的电容器(如果可能、为10uF)、以查看差异。

    此外、您能否提供您提到的 INA 和 INB 电阻器和电容器值。 电路设计中未显示的电路。

    谢谢你。

    此致、
    Luis Fernando Rodríguez S.

  • 请注意,本文内容源自机器翻译,可能存在语法或其它翻译错误,仅供参考。如需获取准确内容,请参阅链接中的英语原文或自行翻译。

    您好、Luis、

    感谢您的快速回复!

    INA 和 INB 电阻器和电容器也会影响噗声? 更小的电阻器和更小的电容器更好地减少噼啪声?

    谢谢、此致、

    雪利

  • 请注意,本文内容源自机器翻译,可能存在语法或其它翻译错误,仅供参考。如需获取准确内容,请参阅链接中的英语原文或自行翻译。

    您好、Sherry、

    可减少杂音的主要组件是 Cbypass 电容器。 具有更大的值可能有助于减少弹出效果。

    但是、为了减少 PoP 问题、还需要考虑 INA 和 INB 电阻器和电容器的时间常数。

    此致、
    Luis Fernando Rodríguez S.

  • 请注意,本文内容源自机器翻译,可能存在语法或其它翻译错误,仅供参考。如需获取准确内容,请参阅链接中的英语原文或自行翻译。

    您好、Luis、

    INA 和 INB 电阻器为22k、电容器为2.2uF。 如果我移除了这些电阻器和电容器、上电时也会发出噼啪声。

    谢谢、此致、

    雪利

  • 请注意,本文内容源自机器翻译,可能存在语法或其它翻译错误,仅供参考。如需获取准确内容,请参阅链接中的英语原文或自行翻译。

    您好、Sherry、

    客户是否曾尝试用10uF 的更高电容值替换 C913? 他能否尝试一下、让我知道结果如何?

    此致、
    Luis Fernando Rodríguez S.