This thread has been locked.

If you have a related question, please click the "Ask a related question" button in the top right corner. The newly created question will be automatically linked to this question.

[参考译文] TPA3118D2:TPA3118不工作

Guru**** 2386620 points
Other Parts Discussed in Thread: LM3488, TPA3118D2, TPA3116D2
请注意,本文内容源自机器翻译,可能存在语法或其它翻译错误,仅供参考。如需获取准确内容,请参阅链接中的英语原文或自行翻译。

https://e2e.ti.com/support/audio-group/audio/f/audio-forum/829757/tpa3118d2-tpa3118-not-working

器件型号:TPA3118D2
主题中讨论的其他器件:LM3488TPA3116D2

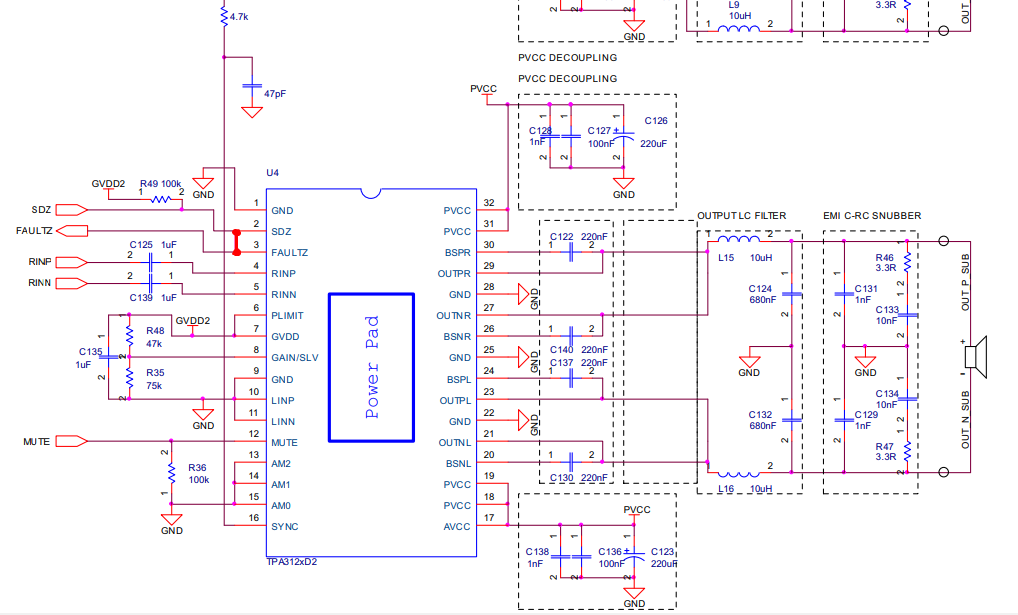
大家好、两个 TPA3118D2上的电路板都在桥中工作、但都没有启动、连接到输入 CSR8635、来自 PC 的亚麻制品输入、然后用手指触摸输入、 但输出端没有声音、请通过运行在 LM3488上的转换器3.7V-14V 为电路板供电。 选中了:

PVCC+ AVCC - 1) 13.90V 2) 13.90V

GVDD + PLIMIT - 1) 7V 2) 6.90V

SDZ + FAULTZ - 1) 7V 2) 0V (未找到导致误差的原因)

MUTE 1) 0V 2) 0V (100k 至 GND)

LINP;Linn;AM2、1、0;-接地(桥接)

SYNC 通过4.7K 连接  

仔细检查是否存在短路、任何地方(OUTS、BSPR、所有 VDD)无短路、芯片未加热。  对于每个连接的扬声器的输出4欧姆、无芯片无反应、我认为芯片仍然有故障。  根据数据表执行了所有操作。

我很高兴能得到任何建议,提前感谢!)

  • 请注意,本文内容源自机器翻译,可能存在语法或其它翻译错误,仅供参考。如需获取准确内容,请参阅链接中的英语原文或自行翻译。

    您好 Anton、

    您能发布您的原理图了。 在测试短路时、您如何探测连接? 您使用的是什么负载? 您还说过"用手指触摸输入"、您的意思是什么。

    此致、

    Luis

  • 请注意,本文内容源自机器翻译,可能存在语法或其它翻译错误,仅供参考。如需获取准确内容,请参阅链接中的英语原文或自行翻译。

    您好 Anton、

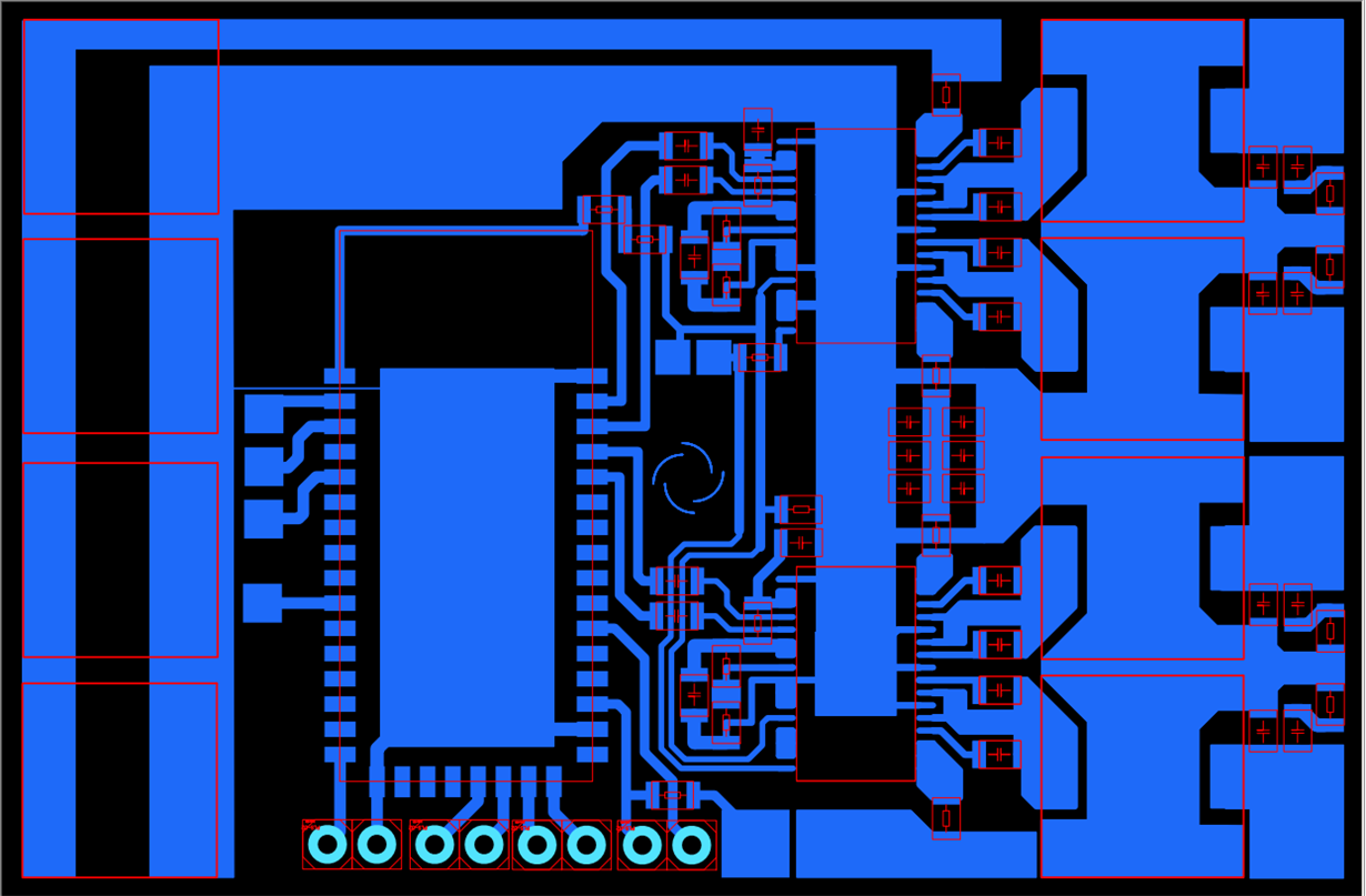
    设计中的一个主要问题是、由于 TPA3118是一款焊盘朝下的器件、因此您需要将多个散热过孔连接到电源焊盘、如该器件的 EVM 所示。 如果未在电源板上正确接地、器件将无法正常工作。 您的电路板的另一个尺寸上是否有完整的接地层?它是2层电路板吗? TPA3118需要2层 PCB 才能正常运行。

    此致、

    Luis

  • 请注意,本文内容源自机器翻译,可能存在语法或其它翻译错误,仅供参考。如需获取准确内容,请参阅链接中的英语原文或自行翻译。

    您好! 如图所示、电源板芯片焊接到接地端、检查万用表是否短路、如我所说的负载、4 Ω 扬声器。  直到我在 TPA3111、TPA3118的单层电路板上收集了放大器、电路板上的第二层(接地)才会开始、一切都很顺利。 我认为所有芯片都有问题、我以前使用过它们、很长时间对它们施加了酷刑)、但将来我想进一步了解运行这些 TPA 所需的条件) 在工厂电路板上、我为 TPA3116D2准备了一个新芯片、所有东西都是第一次运行、尽管有与这里相同的方案

  • 请注意,本文内容源自机器翻译,可能存在语法或其它翻译错误,仅供参考。如需获取准确内容,请参阅链接中的英语原文或自行翻译。

    TPA3116和 TPA3130是焊盘朝上的器件、可在单层电路板上工作、但 TPA3118需要 PowerPAD 上的散热过孔、我们建议在数据表中使用2层电路板。 如果 TPA3118由于没有散热过孔和缺少接地平面而无法正确散热、我们无法保证它的功能。

  • 请注意,本文内容源自机器翻译,可能存在语法或其它翻译错误,仅供参考。如需获取准确内容,请参阅链接中的英语原文或自行翻译。

    感谢您的回复。 它们甚至在单侧极少加热的重负载下。 还有这样的问题、如果我为模拟电源供电、电源将分压、那么芯片将更加稳定地工作呢? 数据表中的参数是什么、误差"DC offset too high"?) 谢谢)

  • 请注意,本文内容源自机器翻译,可能存在语法或其它翻译错误,仅供参考。如需获取准确内容,请参阅链接中的英语原文或自行翻译。

    我们在 TPA3118数据表的第7.3.9节中解释了过高的直流偏移。 此外、器件在特定的时间内可以正常运行、或者从未运行。