This thread has been locked.

If you have a related question, please click the "Ask a related question" button in the top right corner. The newly created question will be automatically linked to this question.

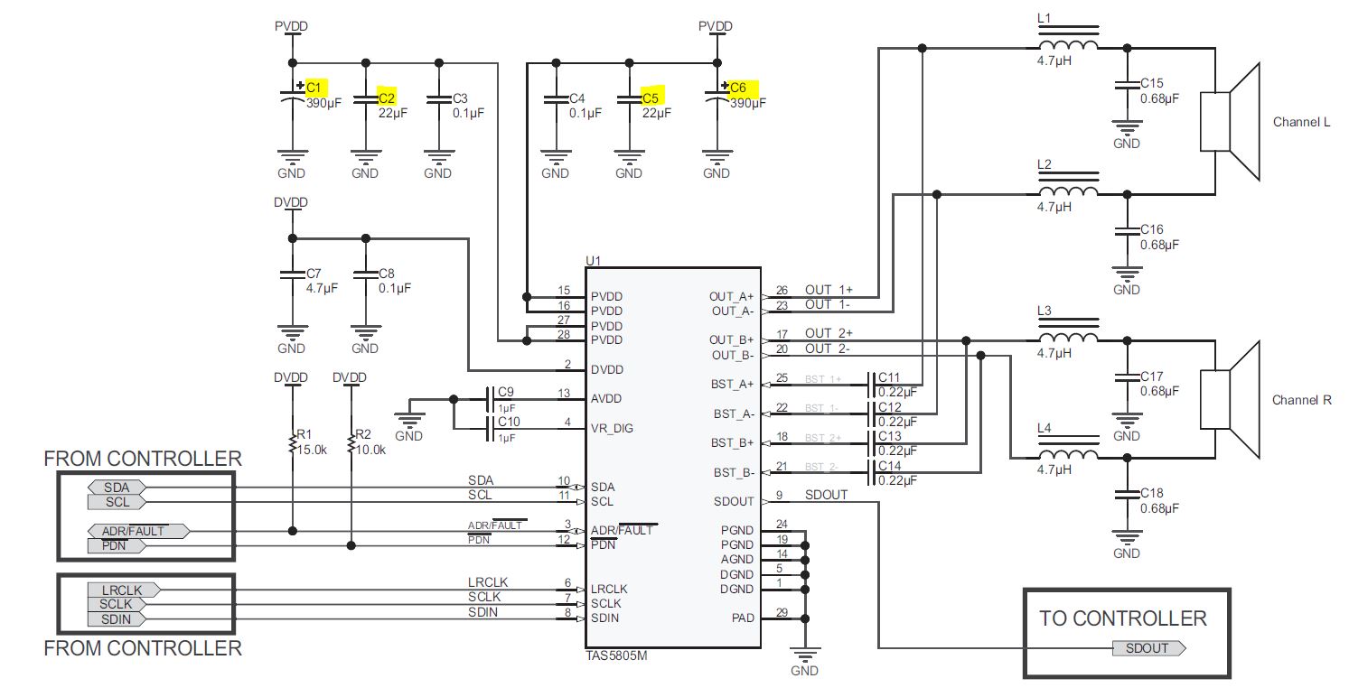
[参考译文] TAS5805M:TAS5805M 电容器选择

Guru**** 2576215 points


请注意,本文内容源自机器翻译,可能存在语法或其它翻译错误,仅供参考。如需获取准确内容,请参阅链接中的英语原文或自行翻译。

https://e2e.ti.com/support/audio-group/audio/f/audio-forum/857249/tas5805m-tas5805m-capacitor-choose

器件型号:TAS5805M

我有一些问题要问。

我能否更改 C1、C2、C5和 C6电容值/额定电压、如图所示?

1.C1、C6 390uf/35V 更改为330uf/35V

2.C2、C5、22uf/35V 更改为10uf/50V

  • 请注意,本文内容源自机器翻译,可能存在语法或其它翻译错误,仅供参考。如需获取准确内容,请参阅链接中的英语原文或自行翻译。

    您好!

     您可以添加2x10uF 以替换22uF。 其他看起来不错。

    此致

    Linda

  • 请注意,本文内容源自机器翻译,可能存在语法或其它翻译错误,仅供参考。如需获取准确内容,请参阅链接中的英语原文或自行翻译。

    你(们)好  

    我明白了、谢谢。

    如果我使用2X10uF / 35V、 它是否正常!?   注意:PVDD = 19V

    谢谢

    此致

    Neal

  • 请注意,本文内容源自机器翻译,可能存在语法或其它翻译错误,仅供参考。如需获取准确内容,请参阅链接中的英语原文或自行翻译。

    客户好、

     建议  对两个 PVDD 使用4*22uF,而不是2*10uF。 请参阅数据表中的更多详细信息。

    此致、

    Alix Wan。