https://e2e.ti.com/support/audio-group/audio/f/audio-forum/814875/pcm1864-no-data-in-pcm1864-dout
器件型号:PCM1864尊敬的团队:
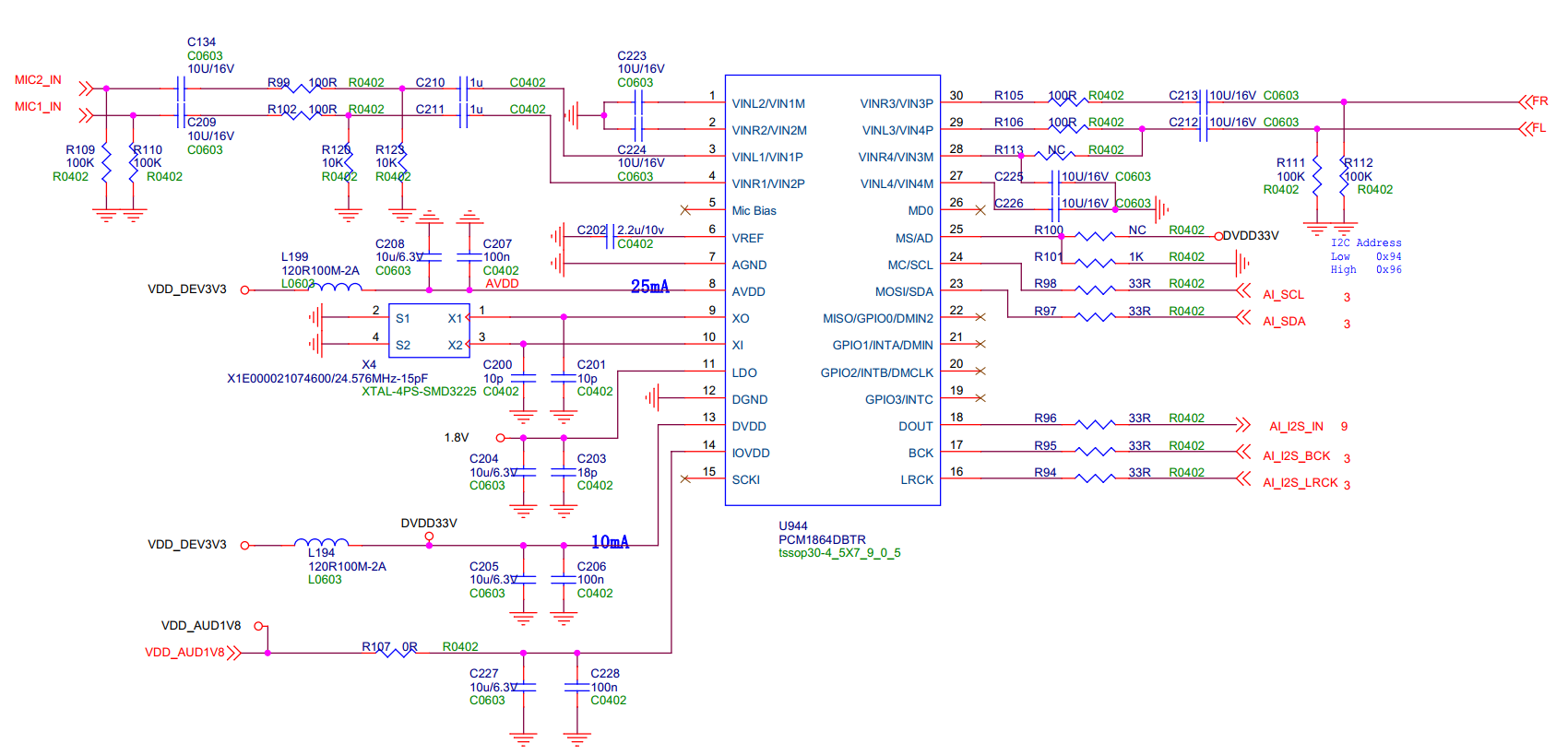
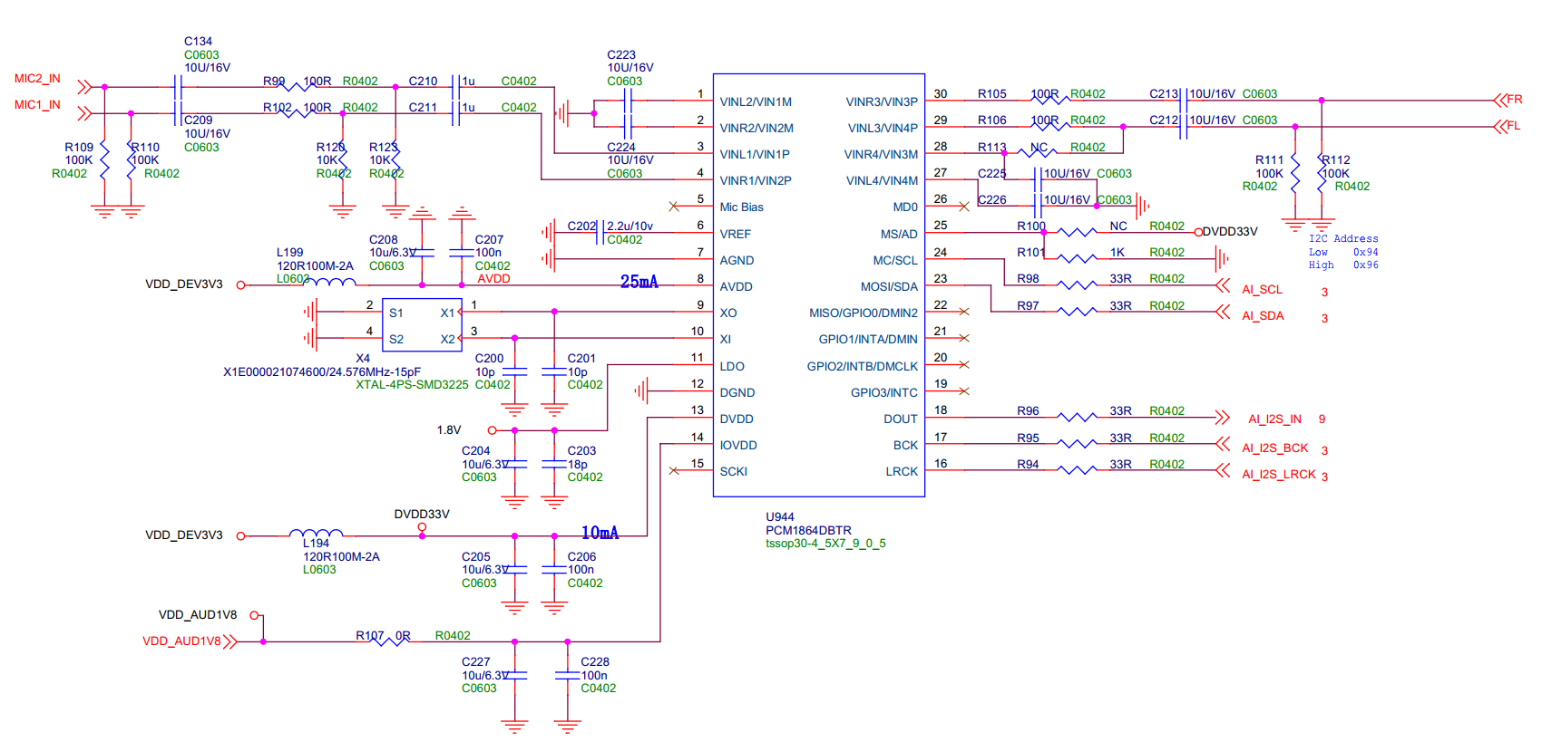
我的客户正在使用 PCM1864转换 4个模拟麦克风输入、但他们无法在 PCM1864 DOUT 引脚中获取任何数据。
以下是它们的配置:
1.将 Audio Precision 用作主设备,将 PCM1864用作从设备。
2.将 PCM1864配置为 TDM/DSP 模式、4个模拟麦克风输入、FS=16KHz、BCLK=4096KHz、LRCLK=16KHz、16位采样。
3.按如下方式配置寄存器:
寄存器0x0B——0xDF
寄存器0x0c——0x01
寄存器0x20——0x2F
我认为寄存器配置是正确的。 但是、它们无法在 PCM1864 DOUT 引脚中获取任何数据。
您能否帮助 查看是否有其他问题? 或者他们是否需要检查其他事项?

