This thread has been locked.

If you have a related question, please click the "Ask a related question" button in the top right corner. The newly created question will be automatically linked to this question.

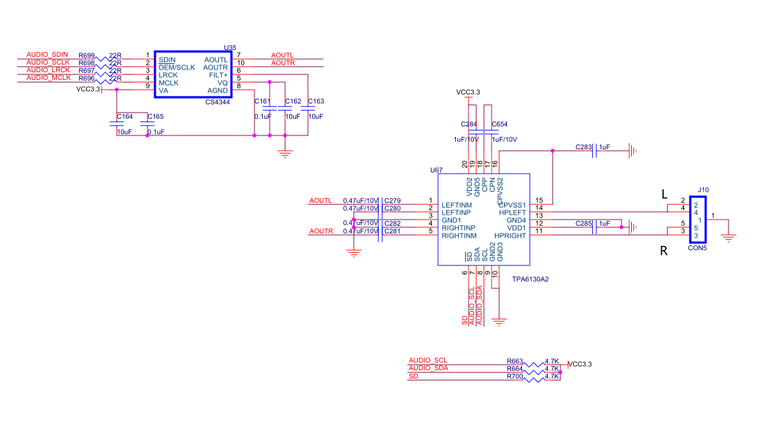
[参考译文] TPA6130A2:TPA6130A2原理图审阅

Guru**** 2387080 points
请注意,本文内容源自机器翻译,可能存在语法或其它翻译错误,仅供参考。如需获取准确内容,请参阅链接中的英语原文或自行翻译。

https://e2e.ti.com/support/audio-group/audio/f/audio-forum/732797/tpa6130a2-tpa6130a2-schematic-review

器件型号:TPA6130A2

大家好、

请帮助查看以下原理图:

此致、

杨波

  • 请注意,本文内容源自机器翻译,可能存在语法或其它翻译错误,仅供参考。如需获取准确内容,请参阅链接中的英语原文或自行翻译。
    您好、Yangbo、

    引脚12必须与引脚20连接到同一电源。 每个 VDD 引脚应具有自己的去耦电容器、因此请保留 C284和 C285。
    另一个建议是、如果输出连接器将直接与人体接触、可使用一些保护来防止 ESD 进入器件的输出引脚。

    此致、
    -Ivan Salazar
    应用工程师-低功耗音频和传动器