This thread has been locked.

If you have a related question, please click the "Ask a related question" button in the top right corner. The newly created question will be automatically linked to this question.

[参考译文] TLV320AIC1110:设计审查。

Guru**** 2443710 points


请注意,本文内容源自机器翻译,可能存在语法或其它翻译错误,仅供参考。如需获取准确内容,请参阅链接中的英语原文或自行翻译。

https://e2e.ti.com/support/audio-group/audio/f/audio-forum/718218/tlv320aic1110-design-review

器件型号:TLV320AIC1110

你好

请您检查此设计吗?


此致。

  • 请注意,本文内容源自机器翻译,可能存在语法或其它翻译错误,仅供参考。如需获取准确内容,请参阅链接中的英语原文或自行翻译。
    您好、Louis、

    10K 电阻比我通常看到的 I2C 上拉电阻器高一点、我们在 EVM 上使用了2.7k 来为您提供一个想法。 两个 SCLand SDA 上都应该有一个上拉电阻器

    为什么 MCLK 和 PCMSYN 之间有一个0欧姆电阻器?

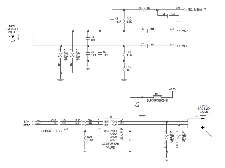
    您能解释一下 MIC1输入背后的思考过程吗? 您似乎已经将负极端子连接到 mich2N 端子、正极端子没有连接到源极、只有耦合电容器和2k 电阻器连接到 GND。 您是否正在使用麦克风1输入?

    引脚8、26和30需要端接至 GND。

    您似乎具有外部麦克风偏置、但您已将内置麦克风偏置连接到 MIC1和 MIC2的负极端子?

    现在让我们把它留在那里。 回到我的问题上、我们将从那里开始。
    此致、
    -Steve Wilson
  • 请注意,本文内容源自机器翻译,可能存在语法或其它翻译错误,仅供参考。如需获取准确内容,请参阅链接中的英语原文或自行翻译。
    您好 Steve
    感谢您的支持。
    此致。