This thread has been locked.

If you have a related question, please click the "Ask a related question" button in the top right corner. The newly created question will be automatically linked to this question.

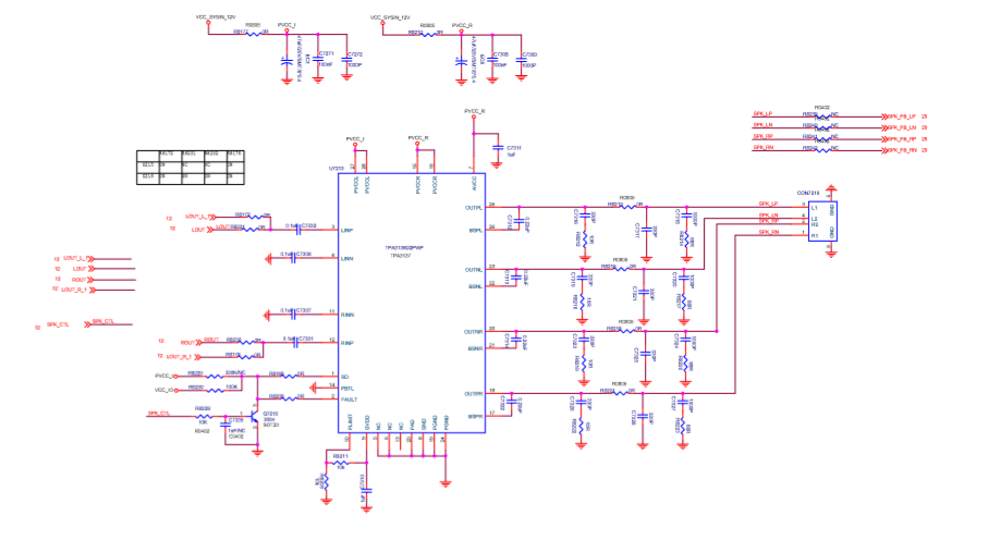
[参考译文] TPA3136D2:TPA3136扬声器具有电流基极噪声、当音量降低时、这一点尤其明显

Guru**** 2534480 points


请注意,本文内容源自机器翻译,可能存在语法或其它翻译错误,仅供参考。如需获取准确内容,请参阅链接中的英语原文或自行翻译。

https://e2e.ti.com/support/audio-group/audio/f/audio-forum/755247/tpa3136d2-tpa3136-the-speaker-has-a-current-base-nois-this-is-especially-noticeable-when-the-volume-is-turned-down

器件型号:TPA3136D2

扬声器具有当前基极噪声
当音量降低时、这尤其明显

 e2e.ti.com/.../TPA3136-sch.pdf