This thread has been locked.

If you have a related question, please click the "Ask a related question" button in the top right corner. The newly created question will be automatically linked to this question.

[参考译文] TLV320AIC1106:TLV320AIC1106

Guru**** 2448780 points
Other Parts Discussed in Thread: TLV320AIC1106

请注意,本文内容源自机器翻译,可能存在语法或其它翻译错误,仅供参考。如需获取准确内容,请参阅链接中的英语原文或自行翻译。

https://e2e.ti.com/support/audio-group/audio/f/audio-forum/726801/tlv320aic1106-tlv320aic1106

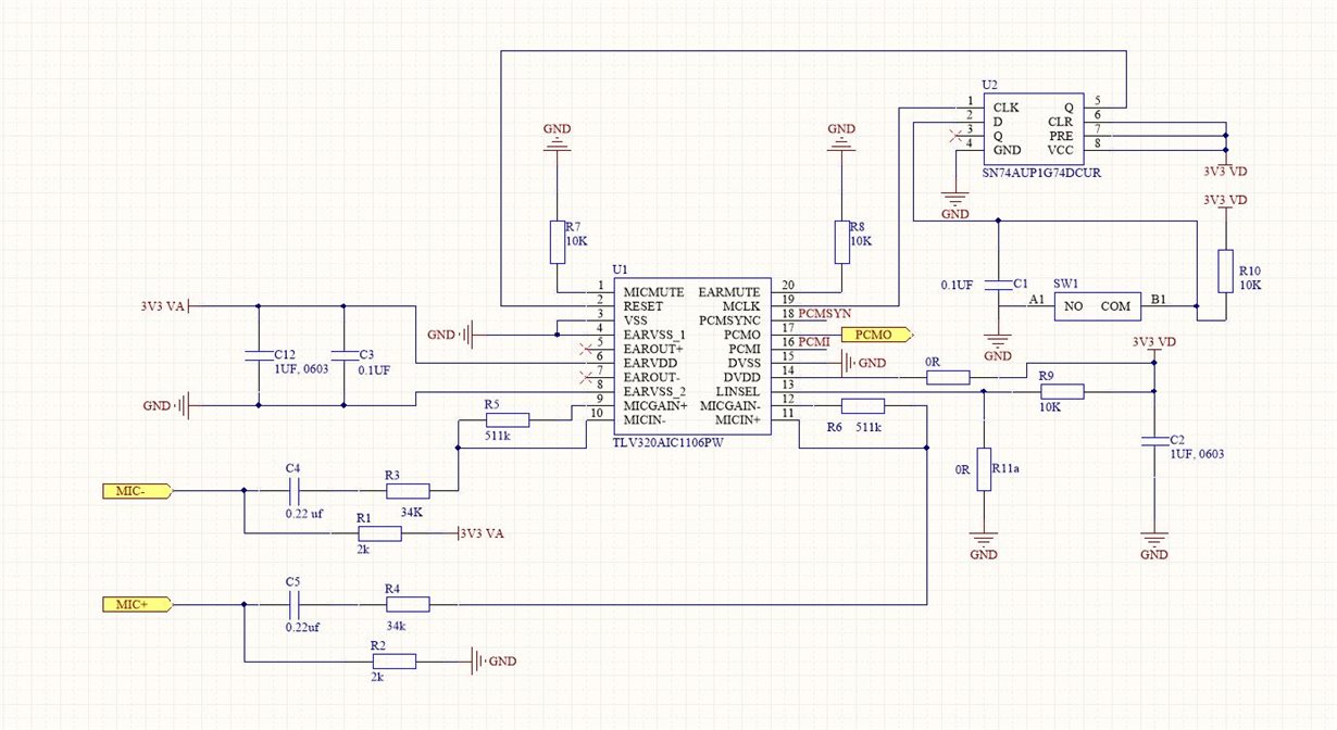
器件型号:TLV320AIC1106

您好!

我设计了一个原理图、其中包括 TLV320AIC1106的连接和输入/输出引脚。 我正在使用此 IC 将输入模拟音频信号转换为 PCM 信号。 但是、我不太理解为什么我们使用 PCMSYN 引脚。 我们是否需要为该引脚提供一些输入以便我们的项目正常工作、或者我们是否需要将任何输入连接到此引脚? 此外、请 检查随附的原理图、如果需要进行任何更正、请告知我。

谢谢、此致、

OM Patel   

  • 请注意,本文内容源自机器翻译,可能存在语法或其它翻译错误,仅供参考。如需获取准确内容,请参阅链接中的英语原文或自行翻译。
    OM、

    PCMSYN 引脚是任何其他器件了解帧起始时间的必要条件。 您需要将其连接到要将 PCMO 引脚连接到的器件的帧同步引脚。

    -Steve Wilson