This thread has been locked.

If you have a related question, please click the "Ask a related question" button in the top right corner. The newly created question will be automatically linked to this question.

[参考译文] OPA1637:OPA1637 pspice 模型

Guru**** 2512155 points
Other Parts Discussed in Thread: THS4521, OPA1637, THS4551

请注意,本文内容源自机器翻译,可能存在语法或其它翻译错误,仅供参考。如需获取准确内容,请参阅链接中的英语原文或自行翻译。

https://e2e.ti.com/support/audio-group/audio/f/audio-forum/1263843/opa1637-opa1637-pspice-model

器件型号:OPA1637
主题中讨论的其他器件: THS4551、THS4521

您好  

我正在 为我的应用仿真 OPA1637 pspice 模型(用于直流充电状态的电流检测)、并且在确定如何准确地将电压输入 Vocm 引脚时面临困难  

根据我的理解,我假设输出波形应该被施加到 Vocm 引脚的电压(1.65V)抵消,但是,仿真结果不是基于此假设得到的。

因此,我有以下问题:

1.我的仿真电路是否 正确?

您能否提供有关 应用作为 Vocm 引脚输入的正确方法或电压电平的指导?  

OPA1637是否适合我的应用 、或者您是否会推荐一个替代方案?

  • 请注意,本文内容源自机器翻译,可能存在语法或其它翻译错误,仅供参考。如需获取准确内容,请参阅链接中的英语原文或自行翻译。

    (IL -_R_AD 和 IL +_R_AD)是输出波形

  • 请注意,本文内容源自机器翻译,可能存在语法或其它翻译错误,仅供参考。如需获取准确内容,请参阅链接中的英语原文或自行翻译。

    尊敬的 Ethan:

    OPA1637需要至少高于负电源电压1V 输入共模才能正常工作。

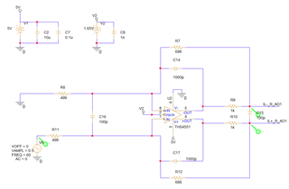
    在配置中、您要将输出共模电压设置为1.65。  输入信号以接地为基准、因此器件看到的输入共模电压根据 R1 (或 R2)和 R3 (或 R4)的电阻分压器计算得出、这意味着当输入电压为零时、输出的两个桥臂都应为1.65V、 而输入信号(意味着连接 V3的输入)为0V。  然后、OPA1637输入端 的电压= 1.65*499*/(698+499)= 0.68伏 。  遗憾的是、在这种情况下无法使用 OPA1637。  您需要将输出共模电压提高到~2.43V、或者选择另一个器件。

    THS4551适用于这种情况、它的输入共模电压低至 Vs-- 0.1V。   

    此致、
    迈克

  • 请注意,本文内容源自机器翻译,可能存在语法或其它翻译错误,仅供参考。如需获取准确内容,请参阅链接中的英语原文或自行翻译。

    你好,迈克尔

    感谢您的回答  

    我仍然对以下问题感到困惑  

    1. 我尝试模拟其它 pspice (OPA1637、THS4551、THS4521),不管 Vocm 是什么。  我发现输出波形失败 、没有失调电压。
    2. 您能否提供有关正确的方法 或电压电平的指导、以作为 Vocm 引脚的输入? 剂量不支持该功能的情况是怎样的?

    提前感谢  

  • 请注意,本文内容源自机器翻译,可能存在语法或其它翻译错误,仅供参考。如需获取准确内容,请参阅链接中的英语原文或自行翻译。

    嗨、Ethan、  

    您能否附上 PSpice 仿真以供我们查看?

    有关使用 Tina TI 和我们的参考设计电路的快速参考、您可以看到、在 Vocm 处施加2.5V 的电压、 输出共模电压大约为2.5V。可以通过更改跳接至 Vocm 引脚的低于该电压源来调整该值。 Vocm 电压必须位于上面突出显示的最小值和最大值 Mike 范围内、才能使器件实现线性运行。 如果您提供 PSpice 仿真、我可以演示以下行为。 回复时有一个附件选项、可用于附加仿真。  

    此致、  

    克里斯·费瑟斯通

  • 请注意,本文内容源自机器翻译,可能存在语法或其它翻译错误,仅供参考。如需获取准确内容,请参阅链接中的英语原文或自行翻译。

    Chris、您好!  

    我附加了一个 PSpice 文件、但仍不了解 OPA1637为何无法满足我们的设计、但 THS4551可以 e2e.ti.com/.../OPA1637DGKR_5F00_TI.DSN

  • 请注意,本文内容源自机器翻译,可能存在语法或其它翻译错误,仅供参考。如需获取准确内容,请参阅链接中的英语原文或自行翻译。

    嗨、Ethan、  

    问题似乎是电源是单面的、输入信号相对于地。 您可以看到输入引脚处于大约1V、这意味着直流共模大约比接地的负电源高1V。 这是允许器件在线性区域内运行的最小输入共模范围。 当考虑输入交流信号时、就会出现问题。 移动的交流信号相对于接地、会导致超出输入共模范围。 可以在下面看到、瞬态分析显示输出成功完成。 我在下面的下一个图像中修复该问题。  

    您可以在下面看到、直流输入共模电压现在比接地的负电源高2.5V。 此外、输入交流信号也是相对于2.5V 直流的。 器件在线性工作范围内运行、我们从输出端获得信号。  

    这是我更新后的 PSpice 仿真。 我希望这有助于回答 OPA1637无法在 PSpice 中提供预期结果的原因。 如果您有任何进一步的问题、请告诉我。  

    e2e.ti.com/.../OPA1637DGKR_5F00_TI_2D00_PSpiceFiles.zip

    此致、  

    克里斯·费瑟斯通

  • 请注意,本文内容源自机器翻译,可能存在语法或其它翻译错误,仅供参考。如需获取准确内容,请参阅链接中的英语原文或自行翻译。

    Chris、您好!

    感谢你的反馈  

    我有两个需要更新的主题  

    1. 更新我的 pspcice 设计  

    我研究了 TI 的一个培训视频、

    https://www.ti.com/video/series/precision-labs/ti-precision-labs-ti-pl-amps-fully-differential-amplifiers.html

    我认为   OPA1637 剂量的输入+/输入-电压不符合其规格、因此输出电压不正确。

     

    因此. 我设计了新的 AV (仅用于测试)、结果符合我的期望。   您是否认为这是我的设计中的主要问题?

    2.您的 PSPICE 设计  

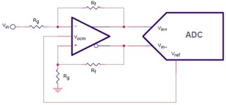
    在我的理解中,信号端输入到差分输出 类似于 picture。 所以我无法理解 INPUT+为什么需要一个失调电压? 从您的仿真中可以 看出,输出电压剂量并不取决于摆动的偏移电压。  

    提前通知你  

  • 请注意,本文内容源自机器翻译,可能存在语法或其它翻译错误,仅供参考。如需获取准确内容,请参阅链接中的英语原文或自行翻译。

    嗨、Ethan、  

    我们目前正在研究您的问题、将在一个工作日内回复。  

    此致、  

    克里斯·费瑟斯通

  • 请注意,本文内容源自机器翻译,可能存在语法或其它翻译错误,仅供参考。如需获取准确内容,请参阅链接中的英语原文或自行翻译。

    嗨、Ethan、  

    1.041V 的直流共模电压在线性工作范围内。 施加交流信号时、会违反共模电压。 我在下面创建了一些图示、希望这些图示有助于澄清问题。  

    此处直流共模电压正常:

    此处是问题发生的地方。 从下面可以看到、当共模电压降至1V 以下时、输出电压会被削波。 在该区域中、放大器不再处于线性运行区域。  

    因此、直流共模电压需要被上移、这样当交流信号被施加到输入时、共模电压保持在线性运行范围内。  

    在将直流共模电压转换为1/2 Vs 后、放大器现在会在施加交流信号时在线性工作范围内工作。  

    我希望这有助于澄清问题。 如果您有任何进一步的问题、请告诉我。  

    此致、  

    克里斯·费瑟斯通

  • 请注意,本文内容源自机器翻译,可能存在语法或其它翻译错误,仅供参考。如需获取准确内容,请参阅链接中的英语原文或自行翻译。

    Chris、您好!

    感谢您的反馈

    我还有一个问题

    Q1:如何测量差分信号的 dB 和相位裕度?

    DB (V (IL +_R_AD_2)- DB (V (IL -_R_AD_2))是我的想法、但波形看起来不正确  

       提前感谢  

  • 请注意,本文内容源自机器翻译,可能存在语法或其它翻译错误,仅供参考。如需获取准确内容,请参阅链接中的英语原文或自行翻译。

    嗨、Ethan、  

    这里我们有一系列培训、演示如何在仿真中对全差动放大器进行稳定性分析。  

    https://www.ti.com/video/series/precision-labs/ti-precision-labs-ti-pl-amps-fully-differential-amplifiers.html

    请告诉我是否可以提供进一步的帮助。  

    此致、  

    克里斯·费瑟斯通