请注意,本文内容源自机器翻译,可能存在语法或其它翻译错误,仅供参考。如需获取准确内容,请参阅链接中的英语原文或自行翻译。
器件型号:PCM5102A 工具与软件:



This thread has been locked.
If you have a related question, please click the "Ask a related question" button in the top right corner. The newly created question will be automatically linked to this question.
尊敬的 Meihan:
您没有提供有关停止的情况的太多信息。 以下是需要检查的几点
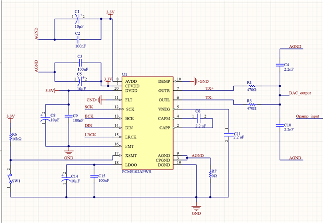
当输出停止时、您是否有有效的 I2S 信号(Input、BCK 和 LRCL)? 您需要 在示波器上监控它们以及 SCK。
2- 您正在使用的数据深度位、BCK 和 LRCLK 的频率是多少? 确保 BCK=通道群深度 x FS
3-这是一个立体声器件、单独监控每个输出 、如果您要将 LPF 后的输出发送到放大器级、则每个通道/输出 在下一级中需要自己的放大器。
4-显示器电源,有一个 加电复位功能,可以触发
5 -监视电荷泵 电压以查看输出故障是否 与 电荷泵故障有关。
如果你仍然有任何问题 ,让我知道 下星期 ,因为我将离开办公室,直到星期一。
此致、
Arash