工具与软件:
同事、
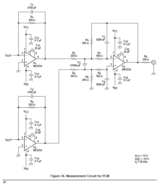
我看一下图。 36和37 (它们是相似的)。 这些电路包含一对跨阻放大器(TIA)和一个差分运算放大器。

单个运算放大器能否产生相同的结果?

我的提问主要是出于好奇心。 当我看到两个 TIA 时、我认为增益设置电阻器会有一些失配、这将降低整体 CMRR。 差分运算放大器的 CMRR 也会受到电阻器不匹配的影响。
此致、
-尼克
This thread has been locked.
If you have a related question, please click the "Ask a related question" button in the top right corner. The newly created question will be automatically linked to this question.
工具与软件:
同事、
我看一下图。 36和37 (它们是相似的)。 这些电路包含一对跨阻放大器(TIA)和一个差分运算放大器。

单个运算放大器能否产生相同的结果?

我的提问主要是出于好奇心。 当我看到两个 TIA 时、我认为增益设置电阻器会有一些失配、这将降低整体 CMRR。 差分运算放大器的 CMRR 也会受到电阻器不匹配的影响。
此致、
-尼克
您好、Nick。
每个通道的输出(L 和 R)都是作为差分输出输出出来的,所以对于每个通道,你需要做一个差分到单端转换 ,在理论上,你只需要一个放大器来实现它 。 但是、 即将出来的差分输出是电流输出、您需要 先将电流转换为电压 、然后再发送到端 差分放大器(进行差分到单端 和 有源低通滤波)。 您可以通过 R1和 R2以及 IoutR+和 IoutR 来设置发送到此放大器 的电压( 左通道 IoutL+和 IoutL-也是如此)。
此致、
Arash
>理论上,您可以将 I 转换为 V 并执行差分至 SE (但您使用的是无源 LPF 而不是有源滤波器)。
在实践中、为什么数据表提出了 TIA 的特定变体? 与单运算放大器设计相比有什么优势:一种是我已经提出的设计、另一种是具有接地电阻器和电压差动运算放大器的设计?
>我支持数据转换器、因此 建议在标题中添加运算放大器一个新帖子、以便正确的团队可以评论此电路的优缺点。
这在德州仪器(TI)作为一家公司的表现并不好。 需要进行 BOM 优化。 我希望德州仪器(TI)的转换器 FAE (作为一个团队、可能不单独使用 Arash)对运算放大器有足够的了解、能够回答有关转换器数据表中原理图的问题。
正如上面提到的、理论上、您可以使用原理图中所示的单个放大器拓扑、因为 此处使用的放大器不会产生具有其自身规格(例如 THDN)的瓶颈。 您还可以 参阅此 应用手册 、了解我们针对音频 DAC 的电流到电压转换器电路、
通常、我们会将具体问题提交给专门的团队以 提供更好的答案。 因此, 我认为放大器团队更有资格认可 您的原理图中显示的特定放大器或建议一个替代方案。