工具与软件:
This thread has been locked.
If you have a related question, please click the "Ask a related question" button in the top right corner. The newly created question will be automatically linked to this question.
工具与软件:
e2e.ti.com/.../sch_5F00_501_2D00_1_2D00_03708_5F00_b0_2D00_21-_2800_1_2900_.pdf
请以 PDF 格式附加原理图。
嗨、Jeeveth、
我是指 TPA3112D1器件中的功率限制器功能。 该特性可限制电源轨的功率等级、以影响模拟输出信号的余量空间。 有关更多信息、请参阅 DS 的第7.3.3节。
指出这一特性是因为其功能取决于 PLIMIT 引脚和 GVDD 引脚硬件配置。
TPA3112D1EVM UG 和原理图可作为在应用中设计 IC 的出色参考。 这里您会看到其中提到了在该功能是否正在使用时应如何配置 GVDD 和 PLIMIT 引脚。 如果未使用该功能、则应将这些引脚短接。 根据 DS 建议的引脚(如果不使用)配置方式、您的原理图不显示未使用 PLIMIT 功能的配置。


数据表还在 PLIMIT 引脚的说明中提到如果不使用这些引脚、则应将其短接。

实现此配置后、再次测量 GVDD 电压、查看这是否可解决您的问题。
此致、
Ore.
嗨、Jeeveth、
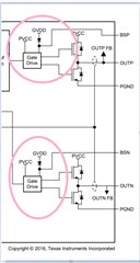
我发现您的电路中的 PVCC 电源配置有问题。 这是 IC 内 H 桥的电源线、强烈建议在这些线路上使用去耦电容器。
我看到您的 HW 配置有一个铁氧体磁珠、将所有 PVCC 线路连接在一起。 铁氧体磁珠通常用于高频 滤波、但对于简单的低频直流电源轨要求、可以使用靠近 PVCC 引脚且具有适当额定电压的去耦电容器。 由于 GVDD 上存在压降问题、GVDD 在内部连接到 PVCC、我怀疑 PVCC 上的寄生电感以及将所有 PVCC 引脚短接在一起会导致电流过大并使 GVDD 的电压下降。
PVCC 线路在 IC 内部连接、TPA3112D1通常将 PVCC 引脚27和28短接在一起、将 PVCC 引脚15和16以及它们自己单独的去耦电容电路短接在一起。 EVM 中提供了一个这方面的示例。
我在下面提供了用于指导的图像:
-----------------------------------------------------------------------------------------------------------------------------------------------------------------------------------------
DS 的第7.2节中的 GVDD 和 PVCC 内部连接:

DS 在第7.1节中针对 PVCC 的建议:

TPA3112D1 EVM 原理图 PVCC 硬件配置:

我希望能提供帮助、请与我们分享此 IC 的最终应用。
此致、
Ore.
免责声明:客户负责电路应用的选择。