Other Parts Discussed in Thread: TPA3223, TPA3250, TPA3251
Thread 中讨论的其他器件: TPA3250、 TPA3251
工具与软件:
大家好!
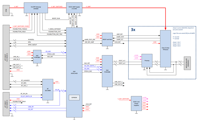
TPA3223设计出现意外振荡问题。 首先是整体系统说明、基本上放大器集成到"一体式"放大器板上、适用于电池受限的应用。
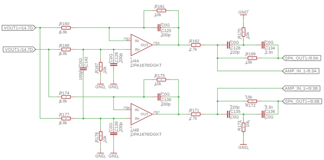
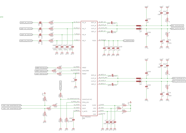
使用与已知的 TI 应用手册中相同的结构来实现 PFFB 滤波器(具有反极性、如2年前的 E2E 文章中所述)。 这些值基于上述应用手册、请找到下面的前置放大器电路和放大器本身的屏幕截图。
现在有什么变化:PFFB 稳定性是在开路负载条件下测量的、如手册所述、矩形输出波形看起来不错。 对于测量、放大器仅提供20V 电压。 现在、如果我增大输入音量、似乎开始出现削波-这是基于增益水平的预期结果。 但现在、一旦出现削波、放大器就开始以~62khz 的频率振荡。 移除信号后、振荡仍然继续...与教科书中的正弦波一起存在。 除了实际测量值外,还对滤波器结构进行了 LTSpice 仿真,显示了近乎完美的交流响应,而不会产生明显的谐振。
当它振荡时、LC 滤波器、尤其是扼流圈开始快速升温、如热成象所示。 (总共6个通道的两个外部通道加载了方波)。
在此刻,我有点出了想法这里,我很高兴得到一些提示什么可能发生...
非常感谢
此致、
Lukas

















