Other Parts Discussed in Thread: TAS2780, TAS2781
Thread 中讨论的其他器件: TAS2781
工具与软件:
您好、TI:
我正在移植 tas2780驱动程序。
目前、我们可以在下面看到 tinymix 命令和 CAN 转储寄存器
5172 INT 1 tas2780 amp-gain-volume 20.
5174 INT 1 tas2780-数字卷 201
5175 INT 1 TASDEVICE 配置文件 ID 0
$ echo>fwload
[ 107.447594] tastdevice-codec 1-0038:fwload:count = 1
[107.447623] tasdevice-codec 1-0038:已加载 FW tas2780-1amp-reg.bin
问题1:
我使用生成程序 bin 工具文档并使用默认的 tas2780-1amp-reg.json 生成 bin 文件。
测量扬声器的输入
以下波形是正确的吗?


转储寄存器
Lahaina:/sys/bus/i2c/devices/1-0038 # cat regdump
I2C-addr:0x38
DEVICEID:0x00
Chn0B0x00P0x00R0x00:0x00
Chn0B0x00P0x00R0x01:0x00
Chn0B0x00P0x00R0x02:0x02
Chn0B0x00P0x00R0x03:0x28
Chn0B0x00P0x00R0x04:0x21
Chn0B0x00P0x00R0x05:0x41
Chn0B0x00P0x00R0x06:0x00
Chn0B0x00P0x00R0x07:0x20
Chn0B0x00P0x00R0x08:0x09
Chn0B0x00P0x00R0x09:0x02
Chn0B0x00P0x00R0x0a:0x0a
Chn0B0x00P0x00R0x0b:0x80
Chn0B0x00P0x00R0x0c:0x10
Chn0B0x00P0x00R0x0d:0x01
Chn0B0x00P0x00R0x0e:0x00
Chn0B0x00P0x00R0x0F:0x00
Chn0B0x00P0x00R0x10:0x04
Chn0B0x00P0x00R0x11:0x05
Chn0B0x00P0x00R0x12:0x06
Chn0B0x00P0x00R0x13:0x08
Chn0B0x00P0x00R0x14:0x0a
Chn0B0x00P0x00R0x15:0x00
Chn0B0x00P0x00R0x16:0x40
Chn0B0x00P0x00R0x17:0x0c
Chn0B0x00P0x00R0x18:0x00
Chn0B0x00P0x00R0x19:0x0d
Chn0B0x00P0x00R0x1a:0x00
Chn0B0x00P0x00R0x1b:0x62
Chn0B0x00P0x00R0x1c:0x32
Chn0B0x00P0x00R0x1d:0x40
Chn0B0x00P0x00R0x1e:0x32
Chn0B0x00P0x00R0x1F:0x02
Chn0B0x00P0x00R0x20:0x06
Chn0B0x00P0x00R0x21:0x2C
Chn0B0x00P0x00R0x22:0x4c
Chn0B0x00P0x00R0x23:0x20
Chn0B0x00P0x00R0x24:0x02
Chn0B0x00P0x00R0x25:0x06
Chn0B0x00P0x00R0x26:0x32
Chn0B0x00P0x00R0x27:0x46
Chn0B0x00P0x00R0x28:0x20
Chn0B0x00P0x00R0x29:0x02
Chn0B0x00P0x00R0x2A:0x06
Chn0B0x00P0x00R0x2b:0x38
Chn0B0x00P0x00R0x2c:0x40
Chn0B0x00P0x00R0x2d:0x20
Chn0B0x00P0x00R0x2e:0x02
Chn0B0x00P0x00R0x2F:0x06
Chn0B0x00P0x00R0x30:0x3e
Chn0B0x00P0x00R0x31:0x37
Chn0B0x00P0x00R0x32:0x20
Chn0B0x00P0x00R0x33:0xff
Chn0B0x00P0x00R0x34:0xe6
Chn0B0x00P0x00R0x35:0xBD
Chn0B0x00P0x00R0x36:0xAD
Chn0B0x00P0x00R0x37:0xa8
Chn0B0x00P0x00R0x38:0x03
Chn0B0x00P0x00R0x39:0xff
Chn0B0x00P0x00R0x3a:0xff
Chn0B0x00P0x00R0x3b:0xFC
Chn0B0x00P0x00R0x3c:0xbf
Chn0B0x00P0x00R0x3d:0xdf
Chn0B0x00P0x00R0x3e:0xff
Chn0B0x00P0x00R0x3F:0xff
Chn0B0x00P0x00R0x40:0xf6
Chn0B0x00P0x00R0x41:0x00
Chn0B0x00P0x00R0x42:0x00
Chn0B0x00P0x00R0x43:0x00
Chn0B0x00P0x00R0x44:0x00
Chn0B0x00P0x00R0x45:0x80
Chn0B0x00P0x00R0x46:0x00
Chn0B0x00P0x00R0x47:0x00
Chn0B0x00P0x00R0x48:0x00
Chn0B0x00P0x00R0x49:0x04
Chn0B0x00P0x00R0x4a:0x02
Chn0B0x00P0x00R0x4b:0x19
Chn0B0x00P0x00R0x4c:0x80
Chn0B0x00P0x00R0x4d:0x00
Chn0B0x00P0x00R0x4e:0x1c
Chn0B0x00P0x00R0x4F:0x00
Chn0B0x00P0x00R0x50:0x20
Chn0B0x00P0x00R0x51:0x07
Chn0B0x00P0x00R0x52:0x24
Chn0B0x00P0x00R0x53:0x50
Chn0B0x00P0x00R0x54:0x1c
Chn0B0x00P0x00R0x55:0xa7
Chn0B0x00P0x00R0x56:0x7f
Chn0B0x00P0x00R0x57:0xff
Chn0B0x00P0x00R0x58:0xc0
Chn0B0x00P0x00R0x59:0xc8
Chn0B0x00P0x00R0x5a:0x40
Chn0B0x00P0x00R0x5b:0x88
Chn0B0x00P0x00R0x5c:0xd9
Chn0B0x00P0x00R0x5d:0x80
Chn0B0x00P0x00R0x5e:0x00
Chn0B0x00P0x00R0x5F:0xe0
Chn0B0x00P0x00R0x60:0x0d
Chn0B0x00P0x00R0x61:0x08
Chn0B0x00P0x00R0x62:0x3c
Chn0B0x00P0x00R0x63:0x48
Chn0B0x00P0x00R0x64:0x84
Chn0B0x00P0x00R0x65:0x08
Chn0B0x00P0x00R0x66:0xb2
Chn0B0x00P0x00R0x67:0x00
Chn0B0x00P0x00R0x68:0x24
Chn0B0x00P0x00R0x69:0x09
Chn0B0x00P0x00R0x6a:0x12
Chn0B0x00P0x00R0x6b:0x43
Chn0B0x00P0x00R0x6c:0x00
Chn0B0x00P0x00R0x6d:0x00
Chn0B0x00P0x00R0x6e:0x1a
Chn0B0x00P0x00R0x6F:0x00
Chn0B0x00P0x00R0x70:0x96
Chn0B0x00P0x00R0x71:0x02
Chn0B0x00P0x00R0x72:0x00
Chn0B0x00P0x00R0x73:0x00
Chn0B0x00P0x00R0x74:0x00
Chn0B0x00P0x00R0x75:0x00
Chn0B0x00P0x00R0x76:0x00
Chn0B0x00P0x00R0x77:0x00
Chn0B0x00P0x00R0x78:0x00
Chn0B0x00P0x00R0x79:0x00
Chn0B0x00P0x00R0x7a:0xc0
Chn0B0x00P0x00R0x7b:0x00
Chn0B0x00P0x00R0x7c:0x00
Chn0B0x00P0x00R0x7d:0x10
Chn0B0x00P0x00R0x7e:0x18
Chn0B0x00P0x00R0x7F:0x00
==== 捕获到 smartpa reg end ===
问题2:
带宽限制
我需要设置什么寄存器?
CHNL_0 (页=0x00地址=0x03)位7~6:10b
TDM_CFG0 (页=0x00地址=0x08)位5:0b
TDM_CFG0 (页=0x00地址=0x08)位4:0b
TDM_CFG0 (页=0x00地址=0x08)位3~1:100b
TDM_CFG2 (页=0x00地址=0x0A)位5~4:?
TDM_CFG2 (页=0x00地址=0x0A)位3~2:?
TDM_CFG2 (页=0x00地址=0x0A)位1~0:?
TDM_CFG3 (页=0x00地址=0x0C)位7~4:? //我们使用 i2c、不使用 TDM
TDM_CFG3 (页=0x00地址=0x0C)位3~0:? //我们使用 i2c、不使用 TDM
TDM_CFG12 (页=0x00地址=0x16)位7:1b
TDM_CFG12 (页=0x00地址=0x16)位6:1b
TDM_CFG12 (页=0x00地址=0x16)位5~0:?
CLOCK_CFG (页=0x00地址=0x60)位5~2:100b //我们的硬件 sbclk:3.068Mhz、Fsync:48kHz
和其他寄存器...
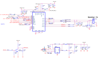
该项目在同一条 i2c 总线上具有三安培 IC。
我需要提供哪些规格?
请参考以下原理图

问题3:
在生成 bin 文件工具中、我找不到 TAS2780。
我需要选择哪种类型的器件?

问题4:
回波 CHN 0xBK 0xPG 0xRG 0xxx >寄存器
什么是 CHN? 是 i2c 通道吗?
我们的 tas2780位于/sys/bus/i2c/devices/1-0038
是否是 CHN 参数1?
谢谢




