大家好!
我们正在设计配有 CC2650F128RSMR SimpleLink MCU的PCB。 我们有一个加速计,它将通过SPI与MCU通信,MCU将使用嵌入式蓝牙连接到智能手机。
我们在天线接口的设计方面遇到一些问题。 我们找到了PCB跟踪天线的在线支持和传感器标签和BoostKit原理图,但我们应该使用Johansson Techniogy提供的芯片天线: 2450AT07A0100,0100, 这是一种需要离地间隙的芯片天线。
如果有些问题看起来过于明显,我们很抱歉,但这是我们第一次遇到这种挑战。 我们非常感谢您提供任何帮助并链接到可用的材料! :)
请参阅 SimpleLinkCC2650 Wireless MCU LaunchPad
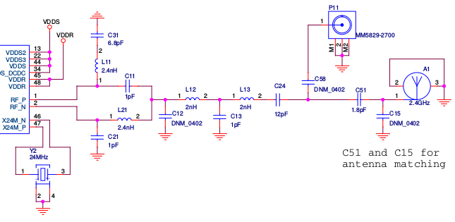
套件的示意图,此处是有关RF部分的详细信息:
1. 我们是否可以利用CC2650的Boostkit所采用的方案,如原理图中所示,即使我们更换天线,前面的差分模式电路和滤波器的相关问题是什么?
2.拆除未使用的同轴开关会对要插入的电路产生一些影响?
天线制造商 (请参见上面的链接)建议使用PI匹配网络(并联系列分流器),外加一条对等尺寸的宽度线(以保证50欧姆匹配阻抗)
3. 在所有这些电路(如果是,应如何放置组件以及在何处放置)之后,还是在原理图中的滤波器阶段提供了良好的接口后,是否需要PI网络?
4.应在何处调整轨迹宽度以保证50欧姆? (在C12之后? C24或在天线之前的末尾?) 组件应靠近MCU还是靠近天线,以确保最佳的抗噪性和性能?
提前感谢您的帮助! :)
Marco de Clemente
嵌入式系统电气。 工程-都灵-意大利
