This thread has been locked.

If you have a related question, please click the "Ask a related question" button in the top right corner. The newly created question will be automatically linked to this question.

[参考译文] CC2541:我对 CC2541有疑问

Guru**** 2766715 points

Other Parts Discussed in Thread: CC2541

请注意,本文内容源自机器翻译,可能存在语法或其它翻译错误,仅供参考。如需获取准确内容,请参阅链接中的英语原文或自行翻译。

https://e2e.ti.com/support/wireless-connectivity/bluetooth-group/bluetooth/f/bluetooth-forum/856467/cc2541-i-have-a-question-about-cc2541

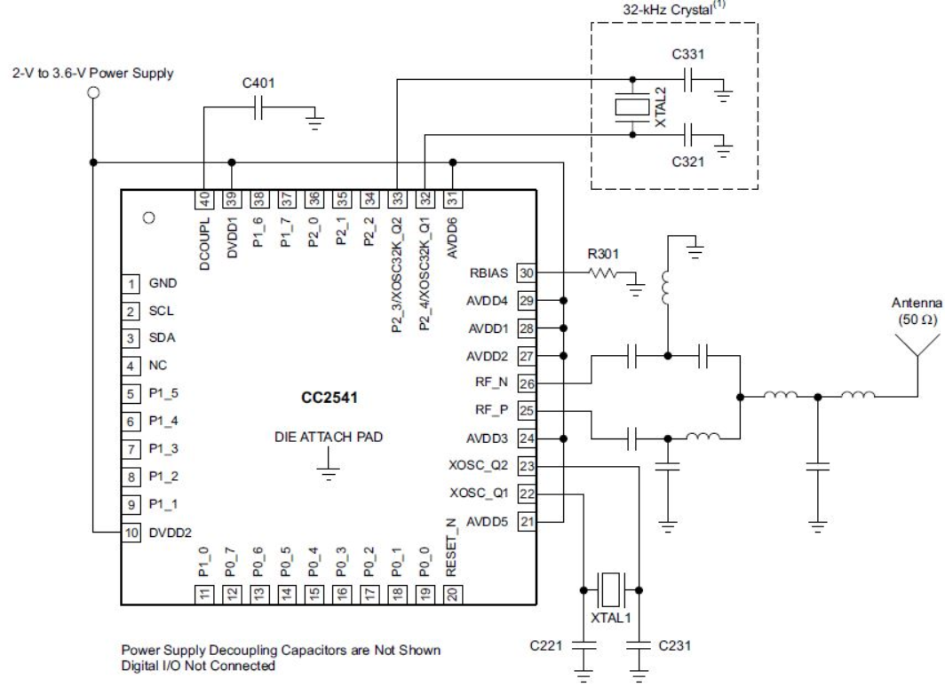
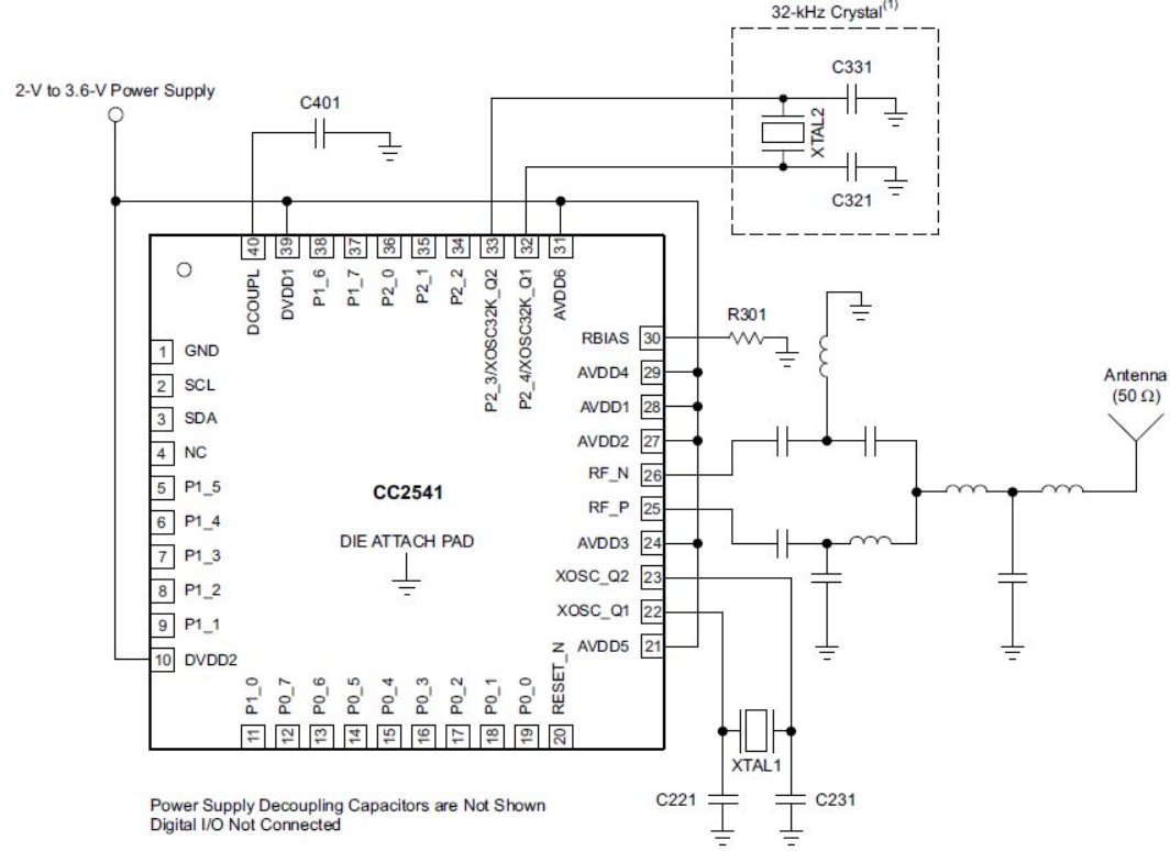
器件型号:CC2541

你(们)好


我正在使用与 Arduino 兼容的 CC2541制作定制 BLE 模块。

我与新购买的 CC2541 ( XTAL1 - 32M;XTAL2 - 32.768K;C221、C232 - 12pF;C331、 C321 -15pF;C401 - 1uF;R301 - 56K;) 

然后、我通过访问 https://forum.arduino.cc/index.php?topic=393655.0链接更新了 HM10的固件


我成功更新了固件、但在发送 AT 命令时未收到响应。

我认为即使没有天线部件、对 AT 的响应也应该出现、但我想知道它是否错误。 

如果是错误的、我想知道问题是什么。

我还有一个 CC 调试器、我想知道如何使用它。 我已经检查并遵循用户指南、但无法获得所需的结果。

内容很困难、因此我需要具有类似经验的人的建议。

谢谢你