This thread has been locked.

If you have a related question, please click the "Ask a related question" button in the top right corner. The newly created question will be automatically linked to this question.

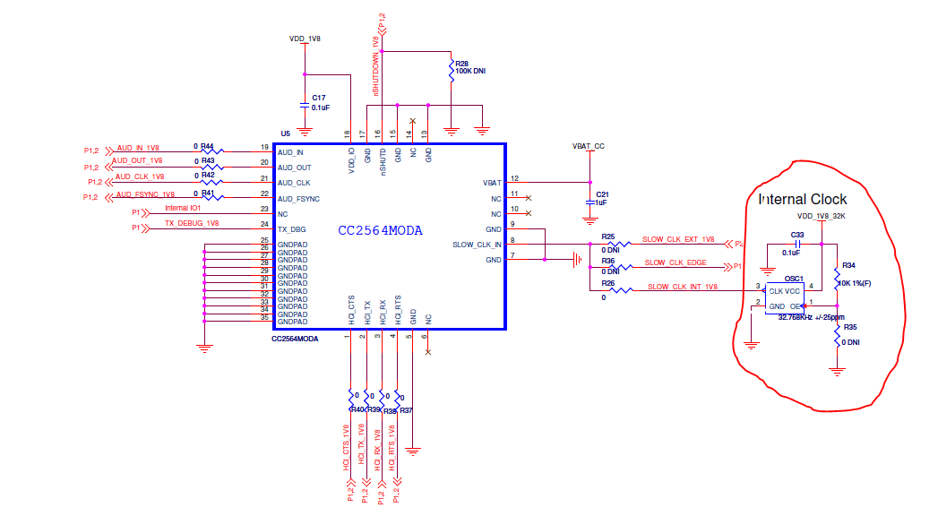
[参考译文] CC2564MODA:CC2564MODA 原理图中是否存在 OSC1的任何替代器件

Guru**** 2589300 points


请注意,本文内容源自机器翻译,可能存在语法或其它翻译错误,仅供参考。如需获取准确内容,请参阅链接中的英语原文或自行翻译。

https://e2e.ti.com/support/wireless-connectivity/bluetooth-group/bluetooth/f/bluetooth-forum/655456/cc2564moda-is-there-any-alternate-part-for-osc1-in-cc2564moda-schematic

器件型号:CC2564MODA

此振荡器在 DigiKey/Mouser 上不可用。 是否有其他替代方案? 零件号是  

SII7 OSC863100-SCO-B660 SO3225-000032-FXA-FBE-AA
  • 请注意,本文内容源自机器翻译,可能存在语法或其它翻译错误,仅供参考。如需获取准确内容,请参阅链接中的英语原文或自行翻译。
    您好、Vishal、

    您可以尝试 Abraacon Corporation 的 ASH7K-32.768kHz-T。 此外、还可能提供其他替代方案、请查看数据表、因为本文档中包含了慢时钟要求。

    谢谢、
    Riz
  • 请注意,本文内容源自机器翻译,可能存在语法或其它翻译错误,仅供参考。如需获取准确内容,请参阅链接中的英语原文或自行翻译。

    谢谢你。