This thread has been locked.

If you have a related question, please click the "Ask a related question" button in the top right corner. The newly created question will be automatically linked to this question.

[参考译文] CC2640R2F:与 CC2592通信?

Guru**** 2388460 points
Other Parts Discussed in Thread: CC2650, CC2592, CC2640R2F
请注意,本文内容源自机器翻译,可能存在语法或其它翻译错误,仅供参考。如需获取准确内容,请参阅链接中的英语原文或自行翻译。

https://e2e.ti.com/support/wireless-connectivity/bluetooth-group/bluetooth/f/bluetooth-forum/713541/cc2640r2f-communicating-with-cc2592

器件型号:CC2640R2F
Thread 中讨论的其他器件: CC2592CC2650

您好!

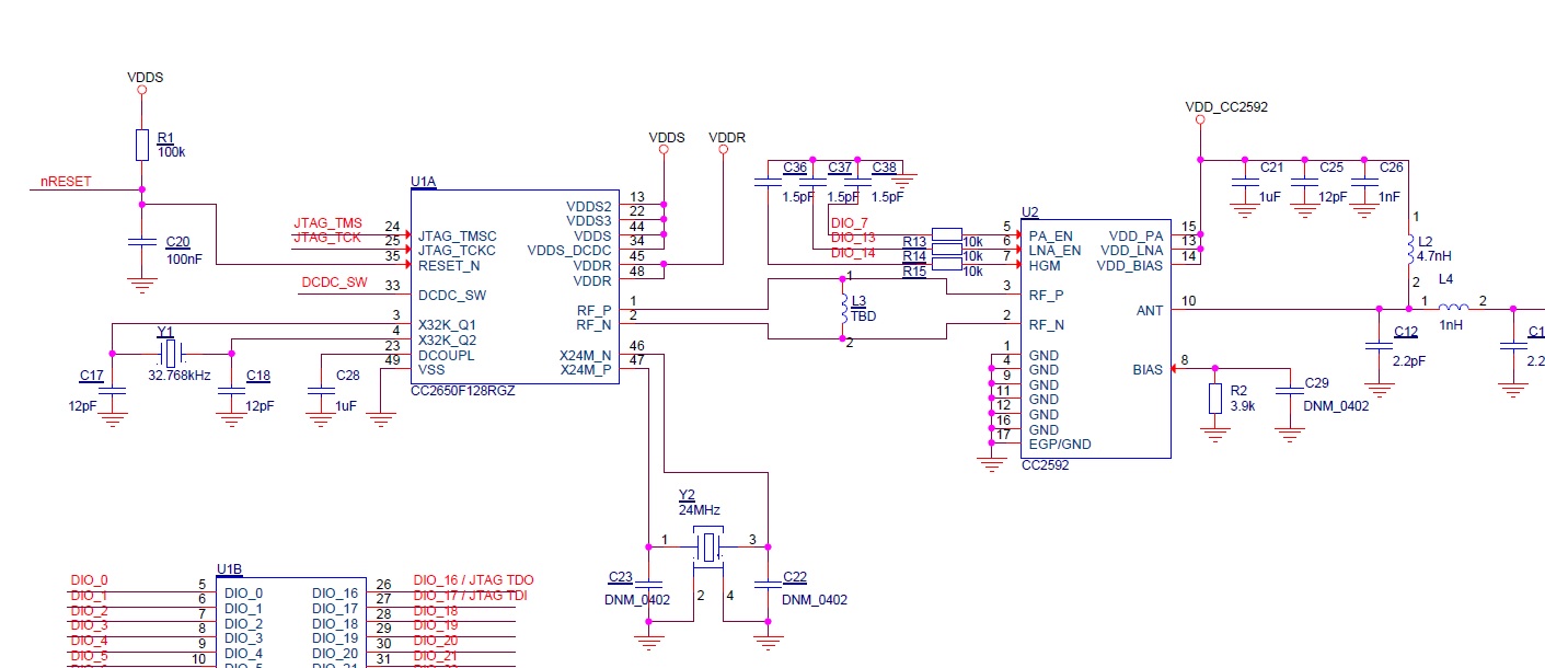
  我正在使用 CC2650 + CC2592参考设计执行 CC2640R2F + CC2592项目。 我想知道如何将 CC2640R2F 与 CC2592进行通信、包括设置 TXPOWER。 根据 CC2650 + CC2592参考设计的原理图、CC2650 DIO7、DIO13、DIO14连接到 CC2592。 请参阅下面的。

从 CC2592数据表中可以看出、引脚的控制逻辑如下所示。

在 tidub71.pdf 中、我需要使用以下代码配置这3个 GPIO DIO7、DIO13、DIO14。

#include "IOC.h"
//将 RFC_GPO0映射到 DIO13
IOCPortConfigureSet (IOID_13、IOC_PORT_RFC_GPO0、
IOC_IOMODE_NORMAL);
//将 RFC_GPO1映射到 DIO7
IOCPortConfigureSet (IOID_7、IOC_PORT_RFC_NORMAL、IOC_GPIO_1
);IOC_IOC_MODE_IO_1 

下面将介绍这一点:

'要编程的设置为0x2F、0x30、0x31、0x32
RFC_GPO0、RFC_GPO1、RFC_GPO2、RFC_GPO3分别为"\

那么:

"DIO14被初始化并被编程为 GPIO 以提供 HGM 输入
CC2592。 所需的寄存器配置如下:
IOCFG7 = 0x30
IOCFG13 = 0x2F"

我该怎么做? 您是否有 CC2650-CC2592 EMK 的示例程序、因此我可以对其进行学习?

-kel

  • 请注意,本文内容源自机器翻译,可能存在语法或其它翻译错误,仅供参考。如需获取准确内容,请参阅链接中的英语原文或自行翻译。
    @您可以访问 e2e.ti.com/.../1440783
  • 请注意,本文内容源自机器翻译,可能存在语法或其它翻译错误,仅供参考。如需获取准确内容,请参阅链接中的英语原文或自行翻译。

    非常感谢、Yikai!

    我的终端应用是远距离可连接 Eddystone 信标。

    我在 tidub71.pdf 上看到您可以通过写入 TXPOWER 寄存器来设置 TXPOWER。 我是否使用 HCI_EXT_SetTxPowerCmd ()来设置 TXPOWER。 如果我想将 TXPOWER 设置为22dBm,这应该是代码 HCI_EXT_SetTxPowerCmd (0x3F);?



    我将把 CC2640R2F-CC2592置于关断模式。 因此、我要将 HGM 设置为0。 根据控制逻辑、我需要将 PA_EN 和 LNA_EN 都设置为0以设置断电。 我是像普通 IO 一样将这些引脚设置为0、还是需要调用 C 函数来实现这一点?

    在 CC2640R2F Launchpad 上、我能够测量低于0.09uA 的关断电流。 在 CC2640R2F-CC2592和 CC2592处于断电模式时、我是否会获得低于0.09uA 的关断电流? 如果不是、我想使用 MOSFET 开关电路来打开和关闭 CC2592的电源。

    -kel

  • 请注意,本文内容源自机器翻译,可能存在语法或其它翻译错误,仅供参考。如需获取准确内容,请参阅链接中的英语原文或自行翻译。
    HCI_EXT_SetTxPowerCmd 的输入参数应为以下值。

    #define sTxPowerStatus_MINUE_21_DBM 0
    #define sTxPowerStatus_MINUE_18_DBM 1
    #define sTxPowerStatus_MINUE_15_DBM 2.
    #define sTxPowerStatus_MINUE_12_DBM 3.
    #define sTxPowerStatus_MINUE_9_DBM 4.
    #define sTxPowerStatus_MINUE_6_DBM 5.
    #define sTxPowerStatus_MINUE_3_DBM 6.
    #define sTxPowerStatus_0_DBM 7.
    #define sTxPowerStatus_1_DBM 8.
    #define sTxPowerStatus_2_DBM 9.
    #define sTxPowerStatus_3_DBM 10.
    #define sTxPowerStatus_4_DBM 11.
    #define sTxPowerStatus_5_DBM

    0x3F 是 txPower.IB 和 GC 的组合值。
    设置 RF 内核数据输出0和1后,即使要更改模式,也不必将 PA/LNA 引脚设置为其他状态。