请注意,本文内容源自机器翻译,可能存在语法或其它翻译错误,仅供参考。如需获取准确内容,请参阅链接中的英语原文或自行翻译。
器件型号:TMS320F280025C 主题中讨论的其他器件:LAUNCHXL-F280025C
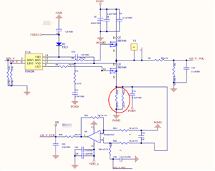
我们使用开发板来验证常规实验室、然后根据8332RS 的原理图绘制了自己的硬件板。 原理图完全参考了8232RS 给出的参考示例、只增加了一个 R007。 原理图如下所示:

USER_M1_ADC_FULL_SCALE_CURRENT_A 作为开发板的默认参数设置为47.14285714F。 这很不值得吗?
然后、我开始使用 DMC_LEVEL_1来验证50%占空比 PWM 波形、但遗憾的是、HAL_setupMtrFc库 在启用 HAL_setupMtrFc库 后立即跳闸、从而阻止我完成初始电压和电流校准。 我检查了 cmpsaDACH 和 cmpsaDACL 的值。 我将过流保护值设置为±20A。

故障时的状态:

未连接负载、检测到的总线电压值正确、但我似乎不理解过流的发生原因。 请帮帮我。
直接在我们的定制硬件板中运行的通用实验代码未进行任何代码更改、因为它是作为 LaunchXL-F280025C 开发板+ DRV832RS 驱动器板原理图绘制的。