This thread has been locked.

If you have a related question, please click the "Ask a related question" button in the top right corner. The newly created question will be automatically linked to this question.

[参考译文] TMS320F280025C:芯片的应用问题

Guru**** 2595805 points


请注意,本文内容源自机器翻译,可能存在语法或其它翻译错误,仅供参考。如需获取准确内容,请参阅链接中的英语原文或自行翻译。

https://e2e.ti.com/support/microcontrollers/c2000-microcontrollers-group/c2000/f/c2000-microcontrollers-forum/1170365/tms320f280025c-the-application-problem-of-the-chip

器件型号:TMS320F280025C


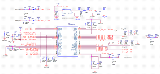
是6个引脚3、4、7、10、33、 43和48建议暂停或给予一定的水平? 如果确认了电平、建议将其上拉还是下拉?

  • 请注意,本文内容源自机器翻译,可能存在语法或其它翻译错误,仅供参考。如需获取准确内容,请参阅链接中的英语原文或自行翻译。

    您好!

    主题专家将被分配该主题、请在星期一之前回复。

    谢谢、此致、

    桑托什

  • 请注意,本文内容源自机器翻译,可能存在语法或其它翻译错误,仅供参考。如需获取准确内容,请参阅链接中的英语原文或自行翻译。

    您好、Tony、

    请仔细检查 DS 中未使用引脚的连接、以了解哪些引脚是 PU/PD。  

    此外、我看到对于 XRSn 引脚、您不会选择噪声滤波、最好使用100nF 或更小的电容。 此信息可在 DS 中看到。

    请告诉我这是否能解决您的问题。  

    最棒的

    Uttam

  • 请注意,本文内容源自机器翻译,可能存在语法或其它翻译错误,仅供参考。如需获取准确内容,请参阅链接中的英语原文或自行翻译。

    您好、Tony、

    问题是否已解决?