This thread has been locked.

If you have a related question, please click the "Ask a related question" button in the top right corner. The newly created question will be automatically linked to this question.

[参考译文] TMDSHVMTRPFCKIT:PWM 重叠保护电路

Guru**** 2589245 points
Other Parts Discussed in Thread: TIDA-00364

请注意,本文内容源自机器翻译,可能存在语法或其它翻译错误,仅供参考。如需获取准确内容,请参阅链接中的英语原文或自行翻译。

https://e2e.ti.com/support/microcontrollers/c2000-microcontrollers-group/c2000/f/c2000-microcontrollers-forum/757140/tmdshvmtrpfckit-pwm-overlap-protection-cct

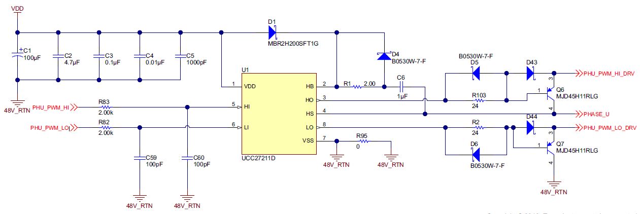
器件型号:TMDSHVMTRPFCKIT
主题中讨论的其他器件: TIDA-00364

尊敬的 TI 专家:

在 TMDSHVMTRPFCKIT 中、我们可以找到 PWM 重叠保护电路、这在其他参考设计中似乎找不到。  您能告诉我电路的主要原因吗?  死区时间设置是否仍然不安全?  

例如、如果应用 TIDA-00364的设计(如下所示)、那么他是否更好地在 MCU 和 Phu_PWM_HI Phu_PWM_LO 之间添加 PWM 重叠保护电路(如下所示)?

期待收到您的回复~

此致、

唐汉

    (在 TIDA-00364中)

  • 请注意,本文内容源自机器翻译,可能存在语法或其它翻译错误,仅供参考。如需获取准确内容,请参阅链接中的英语原文或自行翻译。
    死区时间设置仍然有效、作为安全考虑、这是一种常规冗余设计、为了避免 PWMxH 和 PWMxL 同时处于高电平、如果您的电路板对成本敏感、则可以移除死区时间设置、因为 C2000支持 PWM 模块的死区时间插入。
  • 请注意,本文内容源自机器翻译,可能存在语法或其它翻译错误,仅供参考。如需获取准确内容,请参阅链接中的英语原文或自行翻译。
    尊敬的 Yanming:

    感谢您的即时专业答复。
    此致、
    唐汉