This thread has been locked.

If you have a related question, please click the "Ask a related question" button in the top right corner. The newly created question will be automatically linked to this question.

[参考译文] CDCE6214:时钟和放大器;计时论坛

Guru**** 2779905 points

Other Parts Discussed in Thread: CDCE6214

请注意,本文内容源自机器翻译,可能存在语法或其它翻译错误,仅供参考。如需获取准确内容,请参阅链接中的英语原文或自行翻译。

https://e2e.ti.com/support/clock-timing-group/clock-and-timing/f/clock-timing-forum/1536237/cdce6214-clock-timing-forum

器件型号:CDCE6214

工具/软件:

您好、  

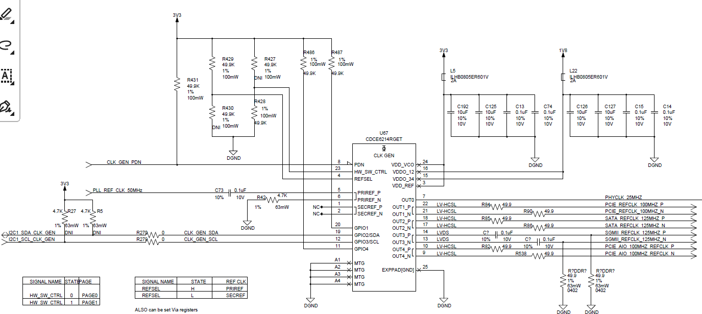
我们正在为我们当前的项目使用 CDCE6214。 您能否验证以下电路并提供您的反馈。

谢谢、  

Vishal K

  • 请注意,本文内容源自机器翻译,可能存在语法或其它翻译错误,仅供参考。如需获取准确内容,请参阅链接中的英语原文或自行翻译。

    您好:

    今天的团队是 OOO。 请预计响应会延迟。

  • 请注意,本文内容源自机器翻译,可能存在语法或其它翻译错误,仅供参考。如需获取准确内容,请参阅链接中的英语原文或自行翻译。

    Vishal、

    1. SDA 和 SCL 上拉电阻器  必去之地 如果不在 CDCE6214 侧、则至少在 I2C 主机侧组装。
    2. 我们建议为 VDDO_12 和 VDDO_34 使用单独的铁氧体磁珠、因为这些输出之间的频率不同。
    3. 在哪里有用于 LP-HCSL 输出的 50 Ω 串联电阻器 — 此处有什么预期行为?
    4. LVDS 输出应通过此处所示的两种方式之一连接、  不会 通过 50 Ω 电阻器连接到 GND。

      请注意、在 AC-LVDS 用例中、50 Ω 电阻是共模电压。

    谢谢、

    Kadeem

  • 请注意,本文内容源自机器翻译,可能存在语法或其它翻译错误,仅供参考。如需获取准确内容,请参阅链接中的英语原文或自行翻译。

    尊敬的 Kadeem:  

    感谢您的反馈。  

    请参阅以下是我对您反馈的回复:

    1. SDA 和 SCL 上拉电阻器  必去之地  如果不在 CDCE6214 侧、则至少在 I2C 主机侧填充。----- 位于主机端。
    2. 我们建议对 VDDO_12 和 VDDO_34 使用单独的铁氧体磁珠、因为这些输出之间的频率不同。----- 我是否可以将 VDDO_12 的频率相同并使用一个铁氧体磁珠? 请  
    3. 在哪里有用于 LP-HCSL 输出的 50 欧姆串联电阻器 — 这里的预期行为是什么?--请查看原理图所有 LP-HCSL 线路都有 50 欧姆串联电阻器
    4. LVDS 输出应通过此处所示的两种方式之一连接、  不会  通过 50 欧姆电阻器连接到 GND。--输出 3 用于 LVDS、具有分流 50 欧姆电阻器的交流电容器可用并接地。 请重新检查原理图

    谢谢、  

    Vishal K  

  • 请注意,本文内容源自机器翻译,可能存在语法或其它翻译错误,仅供参考。如需获取准确内容,请参阅链接中的英语原文或自行翻译。

    Vishal、

    1. 为了获得出色抖动性能、我建议交换 OUT2 和 OUT4、并为 VDDO_12 与 VDDO_34 使用单独的铁氧体磁珠。 电流配置的输出 — 输出串扰要差得多。
    2. LP-HCSL 不需要这些电阻器。 我看不出它们应该是 50 欧姆电阻的原因。 如果要组装电阻器、那么 0 欧姆电阻器是合适的。

    谢谢、

    Kadeem

  • 请注意,本文内容源自机器翻译,可能存在语法或其它翻译错误,仅供参考。如需获取准确内容,请参阅链接中的英语原文或自行翻译。

    尊敬的 Kadeem:  

    感谢您的反馈。

    第 1 点将根据您的建议进行更改  

    第 2 点数据表建议只使用 50 欧姆的串联电阻  

    谢谢、

    Vishal K   

  • 请注意,本文内容源自机器翻译,可能存在语法或其它翻译错误,仅供参考。如需获取准确内容,请参阅链接中的英语原文或自行翻译。

    Vishal、

    [引用 userid=“638643" url="“ url="~“~/support/clock-timing-group/clock-and-timing/f/clock-timing-forum/1536237/cdce6214-clock-timing-forum/5914650 #5914650“]第 2 点数据表建议为我保留 50 欧姆的串联电阻器 [/报价]

    请根据 Kadeem 的建议、将其更改为 0 Ω 电阻器。 数据表显示了具有 Rs 的情况、以防  需要进行任何额外的阻抗匹配。 具有适当的阻抗匹配可防止时钟信号发生振铃。

    此致、

    CRIS

  • 请注意,本文内容源自机器翻译,可能存在语法或其它翻译错误,仅供参考。如需获取准确内容,请参阅链接中的英语原文或自行翻译。

    谢谢您、Cris、