This thread has been locked.

If you have a related question, please click the "Ask a related question" button in the top right corner. The newly created question will be automatically linked to this question.

[参考译文] CDCE913:与7046同步时遇到问题。 需要帮助。

Guru**** 2392095 points
Other Parts Discussed in Thread: CDCE913

请注意,本文内容源自机器翻译,可能存在语法或其它翻译错误,仅供参考。如需获取准确内容,请参阅链接中的英语原文或自行翻译。

https://e2e.ti.com/support/clock-timing-group/clock-and-timing/f/clock-timing-forum/591166/cdce913-trouble-getting-in-sync-with-a-7046-help-needed

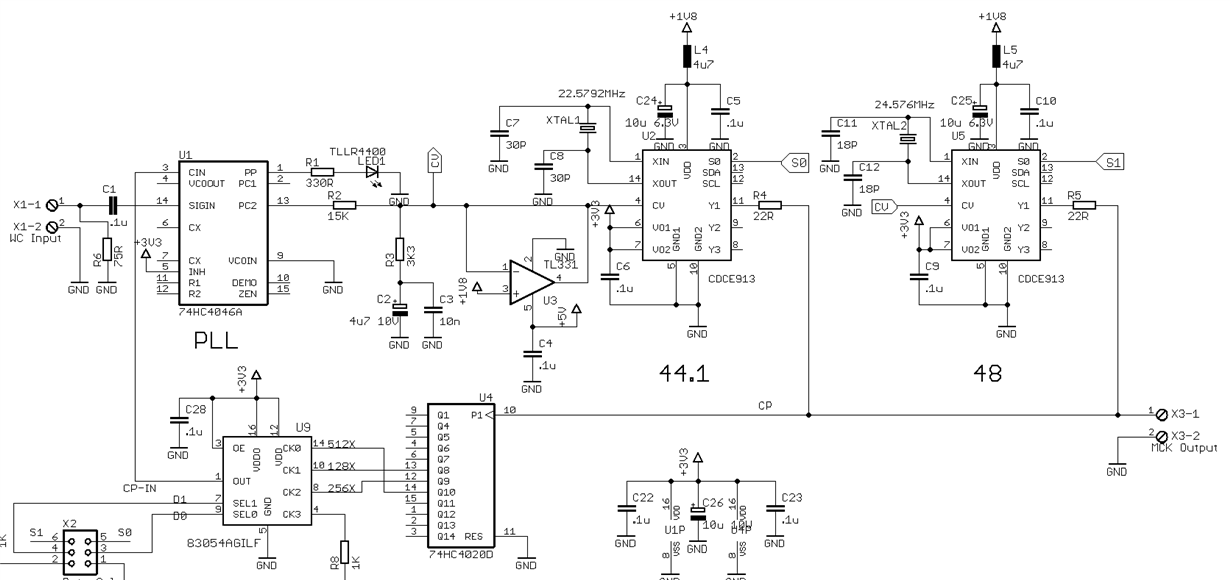
部件号:CDCE913

大家好,

我不太精通PLL。

我决定复制"SCAA088  - Generating Clocks for ADC from Word Clock"上的音频时钟设计,我不是使用CDCE内部寄存器(I²C)来划分反馈,
而是4020作为分隔器。 所用的晶体就是 这些
它们的额定容差和稳定性为±30ppm,C0最大值 7 pF。

我找不到App便笺中建议的内容。

我必须指出,我只使用一个5.6pF校正外部电容器来获得所需的22.5792MHz频率输出。

问题:

CDCE的输出似乎与Word时钟输入不同步。
例如,我从我的范围中获得了一些vid,系统接收44.1kHz字时钟,并输出个512x FS主时钟,频率为22.5792MHz

探测:
1.7046 PC 2 输出,引脚13 (相频检测器);
2. LPF输出 - CDCE913 CV输入,引脚4
3. 44.1kHz 时,信号输入(黄色迹线)和COMP输入(蓝色)为7046。
4. 22.5792MHz 时的SIG IN (黄色迹线),44.1k和CDCE913 Y1输出(蓝色)(秒 5,我将触发源更改为Ch2,以显示正确的22.5792MHz计数)。

我注意到,当SIG In没有信号时,CDCE控制电压为0V,而当信号存在时,CV始终为1.8V的最大值。

7046 PFD输出(请参阅第一个vid)的行为异常。 它不应该只有小脉冲?

非常感谢任何建议。

谢谢!

原理图:

  • 请注意,本文内容源自机器翻译,可能存在语法或其它翻译错误,仅供参考。如需获取准确内容,请参阅链接中的英语原文或自行翻译。

     您好Val:

    您的范围附件丢失! 请将其附在答复中。

    此致

    普奈特

  • 请注意,本文内容源自机器翻译,可能存在语法或其它翻译错误,仅供参考。如需获取准确内容,请参阅链接中的英语原文或自行翻译。

    您好,Puneet,感谢您的回复。

    1.7046 PFD输出(PC2): https://youtu.be/moxys8N5jBk

    2.LPF输出,CDCE913 Vctrl输入: www.youtube.com/watch

    3. 44.1kHz时,信号输入(黄色迹线)和COMP输入(蓝色)为7046: https://youtu.be/_R5RcFMC9nc

    4. 22.5792MHz时的SIG IN (黄色迹线),44.1k和CDCE913 Y1输出(蓝色): https://youtu.be/QGGmH7yzB0I

    非常感谢您提供任何帮助或建议。
    谢谢。

  • 请注意,本文内容源自机器翻译,可能存在语法或其它翻译错误,仅供参考。如需获取准确内容,请参阅链接中的英语原文或自行翻译。
    没有人?
  • 请注意,本文内容源自机器翻译,可能存在语法或其它翻译错误,仅供参考。如需获取准确内容,请参阅链接中的英语原文或自行翻译。
    一个重要问题:
    我使用的是CDCE913默认配置(我没有对芯片进行编程)。
    我注意到默认配置在XO模式下使用内部振荡器。
    所以我应该对VCXO模式的内部寄存器01h位3:2进行编程(01B而不是默认的00B)。 我就在这里吗?

    欢迎提出建议。
    TIA
  • 请注意,本文内容源自机器翻译,可能存在语法或其它翻译错误,仅供参考。如需获取准确内容,请参阅链接中的英语原文或自行翻译。

    你好,Val

    很抱歉响应延迟,是的,必须将“输入时钟选择”位设置为01,将振荡器级编程为VCXO。

    此致

    普奈特