This thread has been locked.

If you have a related question, please click the "Ask a related question" button in the top right corner. The newly created question will be automatically linked to this question.

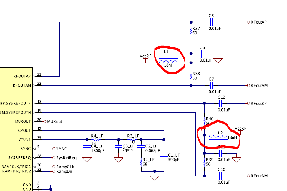
[参考译文] LMX2594:选择VccRF总线的电感类型。

Guru**** 2540720 points
Other Parts Discussed in Thread: LMX2594

请注意,本文内容源自机器翻译,可能存在语法或其它翻译错误,仅供参考。如需获取准确内容,请参阅链接中的英语原文或自行翻译。

https://e2e.ti.com/support/clock-timing-group/clock-and-timing/f/clock-timing-forum/620560/lmx2594-choosing-the-type-of-inductance-for-vccrf-bus

部件号:LMX2594

您好!

在频率高达8 GHz的情况下选择电感L1和L2 (Q因子,自谐振频率等)的要求是什么?

我想使用不同类型的电感器,而不是安装在LMX2594 EVM板上的LQG15HS18NJ02D。

  • 请注意,本文内容源自机器翻译,可能存在语法或其它翻译错误,仅供参考。如需获取准确内容,请参阅链接中的英语原文或自行翻译。
    您好,Eduard:
    这里,直流电阻非常重要,因为缓冲器将消耗大量电流。 在感兴趣的频率下,阻抗应较高。