请注意,本文内容源自机器翻译,可能存在语法或其它翻译错误,仅供参考。如需获取准确内容,请参阅链接中的英语原文或自行翻译。
器件型号:LMX2594 大家好、
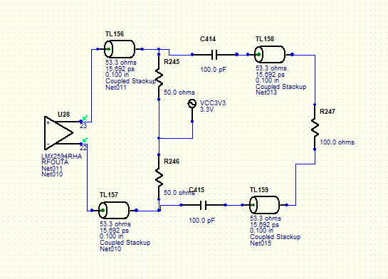
我们使用的是 lmx2594。我们使用使用 Hyperlynx 的 ibis 模型仿真 lmx2594。RFCLK OUT 的输出波形不像往常一样。 我们怀疑时钟的振铃和单调性过大,但在模拟100密耳传输线的线路中进行了同样的振铃。 我们放置了100欧姆的差分端接。 我们需要您的建议。
此致、
Dharmaraj
This thread has been locked.
If you have a related question, please click the "Ask a related question" button in the top right corner. The newly created question will be automatically linked to this question.