This thread has been locked.

If you have a related question, please click the "Ask a related question" button in the top right corner. The newly created question will be automatically linked to this question.

[参考译文] NA555:启动时的波形周期

Guru**** 2668435 points

Other Parts Discussed in Thread: NA555

请注意,本文内容源自机器翻译,可能存在语法或其它翻译错误,仅供参考。如需获取准确内容,请参阅链接中的英语原文或自行翻译。

https://e2e.ti.com/support/clock-timing-group/clock-and-timing/f/clock-timing-forum/727253/na555-waveform-period-at-start-up

器件型号:NA555

你(们)好

我们的客户使用 NA555生成1Hz 脉冲。

R 和 C 设置为:

RA=4.7K

Rb=330K

C=2.2 μ F

下面是输出波形。

您可以看到、第一个周期比1Hz 的设置更宽。

是否可以从第一个周期生成1Hz 脉冲?

贝斯特雷加兹

  • 请注意,本文内容源自机器翻译,可能存在语法或其它翻译错误,仅供参考。如需获取准确内容,请参阅链接中的英语原文或自行翻译。
    Na Na、您好!

    第一个扩展脉冲为高电平的原因是计时电容器从0V 开始、但在后续周期中、电压在 Vcc 的1/3和2/3之间变化。

    使电容器电压从1/3 Vcc 开始的一种方法是使用两个电容器。 C = 2uF、在1uF 时、引脚2、6至 Vcc 之间的新电容。 RA = 4.7K、Rb = 243k。 但是、Vcc 节点上的噪声可能会影响时序周期。

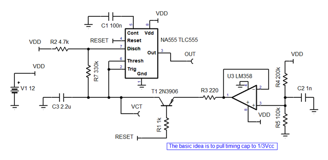
    另一个想法是在上电时以复位低电平延迟输出、并在短时间内将"C"充电至1/3 Vcc、然后将复位变为高电平并断开计时电容器预充电。 显然、第二个选项更复杂。
  • 请注意,本文内容源自机器翻译,可能存在语法或其它翻译错误,仅供参考。如需获取准确内容,请参阅链接中的英语原文或自行翻译。

    NA Na、

    第二个选项原理图。 未经测试。

    请确保将 R1增大到10k 至47k 之间的值