Other Parts Discussed in Thread: LMK04828, ADC34J25
主题中讨论的其他器件: ADC34J25、 ADC34J25EVM
尊敬的 TI 支持:
我在 LMK04828上遇到了一个问题。
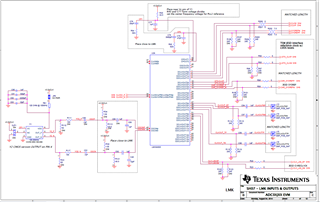
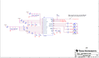
我复制了 ADC34J25的原理图。 请参阅下面的内容。
但是、当我完成配置时、我们可以确保 PLL1和 PLL2都根据 LED 状态锁定。
我使用10MHz 输入作为 PLL1基准、该基准来自 Keysight 网络分析器10M 输出。
请参阅两图、 PLL1状态 LED H22不像 H23那么亮。
请支持此问题吗? 这是否意味着 PLL1和 PLL2现在全部被锁定? 为什么 H22这么弱?
感谢你能抽出时间
此致、
Brooke




