Other Parts Discussed in Thread: CLOCKPRO, CDCE913
主题中讨论的其他器件:CLOCKPRO、 CDCE913
工具与软件:
尊敬的专家:
通过 TI 的 Clock Pro 软件生成寄存器值并使用 ADB 对 IC 进行编程后、无法生成所需的63 MHz 频率。
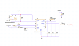
下面随附的图像显示、即使我来自晶体振荡器的输入是20 MHz、我也只能生成3-4 KHz。 
This thread has been locked.
If you have a related question, please click the "Ask a related question" button in the top right corner. The newly created question will be automatically linked to this question.
Adarsh、
请尝试使用此配置文件:
e2e.ti.com/.../CDCE913_5F00_20MHz 63MHz
谢谢!
Kadeem
Adarsh、
除 Clock Pro 的配置文件(随附)之外、我们没有任何脚本或编程说明。
获得20MHz 信号意味着器件在缓冲模式(默认)下正确运行。
我建议通过监测 CDCE913侧的 SDA 和 SCL 波形来验证器件侧的 I2C 连接。
或者、通过将板载 SDA 和 SCL 连接到电路板而非板载 CDCE913、CDCE913评估模块可使用 Clock Pro 与器件进行通信:

可以根据您的电流寄存器写入过程检查此方法的波形、确保没有问题。
谢谢!
Kadeem