请注意,本文内容源自机器翻译,可能存在语法或其它翻译错误,仅供参考。如需获取准确内容,请参阅链接中的英语原文或自行翻译。
器件型号:LMX2594 工具与软件:
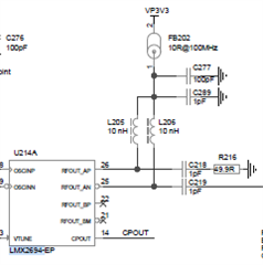
为何数据表指定电感器的工作频率远低于电感器 SRF、这并不清楚。
SRF 左右时、电感器阻抗非常高、这不是我们确切的上拉电阻器吗?

This thread has been locked.
If you have a related question, please click the "Ask a related question" button in the top right corner. The newly created question will be automatically linked to this question.
工具与软件:
为何数据表指定电感器的工作频率远低于电感器 SRF、这并不清楚。
SRF 左右时、电感器阻抗非常高、这不是我们确切的上拉电阻器吗?
