This thread has been locked.

If you have a related question, please click the "Ask a related question" button in the top right corner. The newly created question will be automatically linked to this question.

[参考译文] NE556:NE556脉宽检测器触发一次触发

Guru**** 2502525 points
Other Parts Discussed in Thread: NA555, NE556, TLC555

请注意,本文内容源自机器翻译,可能存在语法或其它翻译错误,仅供参考。如需获取准确内容,请参阅链接中的英语原文或自行翻译。

https://e2e.ti.com/support/clock-timing-group/clock-and-timing/f/clock-timing-forum/1479240/ne556-ne556-pulse-width-detector-triggering-one-shot

主题中讨论的其他器件:NE556TLC555、NA555

工具与软件:

我的道歉,如果我张贴在错误的类别,没有什么跳出我是"正确的"类别。

我有一个应用、其空气压力脉冲由压电式传感器读取、并馈送到运算放大器封装中以进行放大和清理。 最终运算放大器的脉冲输出需要满足500ms 的长度要求、如果这样、则生成一个能够触发 CMOS/TTL 输入的100ms 脉冲。 我知道这可以用 NE556完成、因为我在几十年前就这样做了;我只是不记得我是怎么做的...

在555计时器超过50年的双绞线路径中、经过多个制造商目前为 TI 所有的地方、提供了一份应用手册、其中包含一份原理图、说明了如何配置556中的1/2来测量传入脉冲宽度并在传入脉冲宽度超过设定值时触发第二1/2作为单稳态/单稳态。 我一直期待着这份报告、但没有取得成功。 如果有人能向我指出正确的方向、我将不胜感激。

谢谢!

乔治

P.S.我知道这可通过微控制器实现、但运算放大器和555计时器可"现货供应"、但不需要必要的代码。 生成概念验证的时间非常短;最终556将被替换为能够实现其他功能的微控制器。

  • 请注意,本文内容源自机器翻译,可能存在语法或其它翻译错误,仅供参考。如需获取准确内容,请参阅链接中的英语原文或自行翻译。

    George

    555是否实际测量了输入脉冲? 它是基准时间脉冲吗?

    在基准脉冲结束时、检查以查看输入脉冲是否仍有效。 或者、在输入 脉冲结束时、检查以查看基准脉冲是否仍有效。

    以下备选器件具有更灵活的输入和输出。  

    https://www.ti.com/logic-voltage-translation/configurable-programmable-logic/monostable-multivibrators/products.html?tisearch=universal_search&usecase=GPN-ALT#480=2&1130=0.098%3B0.88&sort=1130;asc&

  • 请注意,本文内容源自机器翻译,可能存在语法或其它翻译错误,仅供参考。如需获取准确内容,请参阅链接中的英语原文或自行翻译。

    George

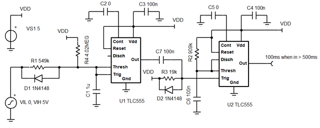
    NA555或 TLC555呢? 如果计时器1输入斜坡达到2/3 VDD、则计时器2输出100ms 脉冲。

    C7、R3不是很重要、它只是触发交流耦合。  

    e2e.ti.com/.../555-pulse-measure.TSC

  • 请注意,本文内容源自机器翻译,可能存在语法或其它翻译错误,仅供参考。如需获取准确内容,请参阅链接中的英语原文或自行翻译。

    Ron

    非常感谢您的答复。 您提供的链接适用于原始74121的各种迭代、不同的 VCC、速度、逻辑系列、在某些情况下还提供了重新触发更长周期的能力。 它们可能提供的唯一优势是 Q 和/Q 输出、重新触发和施密特触发输入、这些输入仅对缓慢的脏污输入有用。 后2个示例不会将任何内容带到表中、并且一般来说、它们用于更快的信号。 121等 铝芯片。 失去555的一些多功能性并受限于逻辑系列 VCC 电平。

    该电路图很有趣、但有一些限制。 U2一次性以及它与 U1输出的连接正常、但 U1 (如相当标准的延时时间配置中所示)具有重大限制。 将触发器和阈值输入连接在一起并消除触发器放电控制连接、可确保有单个 U2输出脉冲用于 U1的单个脉冲。 但是、当驱动 U1的电路下降其输出时、C1放电的唯一路径是通过高阻抗触发器/阈值输入、或通过驱动 U1的电路的输出级返回。 稍后放电的速度由决定充电率和接受间隔要求的相同 R1决定。 因此、即使与 R1相比输出驱动阻抗非常低、该电路的最佳占空比也是50%。 此外、如果驱动输出电压未恢复为零、则残余电压必须计入 U1时序计算中;如果残余电压不一致、这两个都不是 U1时序间隔。 最后、在单稳模式下为电容器放电而与阈值输入相关联的放电引脚不能连接到电容器、因为在第一个间隔之后、电路将锁定、直到断开 VCC。

  • 请注意,本文内容源自机器翻译,可能存在语法或其它翻译错误,仅供参考。如需获取准确内容,请参阅链接中的英语原文或自行翻译。

    George

    您是否确定限制的严重程度。  是否考虑了 D1的影响?

  • 请注意,本文内容源自机器翻译,可能存在语法或其它翻译错误,仅供参考。如需获取准确内容,请参阅链接中的英语原文或自行翻译。

    感谢您指出二极管功能。 我习惯在我的文本编辑器中编写论坛消息、然后复制并粘贴到论坛条目中。 我是从内存中工作的、而不是打开图表。

    二极管会将计时电阻器抵消、因此计时电容器放电速率将由上一级大概的低输出阻抗决定。 即使占空比因此更快、但仍然存在阈值电压变化导致时序变化的问题、根据计时电容器的尺寸、放电电流电平可能会对输出级产生不利影响。 由于我使用的是更长的间隔、需要更大的电容器、因此需要考虑这一点。

    我在纸上有个很有前途的设计、在计时器之间插入了 JK 触发器和几个逆变器。 两个计时器均以非稳态模式运行、无需第一个计时器的电容器通过前一级驱动器放电。

    直觉告诉我、如果我在该设计停留足够长时间、那么我就能够将触发器功能折叠到555计时器中。 如果其他人有类似的问题、我会随时通知您。

    乔治

  • 请注意,本文内容源自机器翻译,可能存在语法或其它翻译错误,仅供参考。如需获取准确内容,请参阅链接中的英语原文或自行翻译。

    George

    我很高兴你们取得了进展。 555计时器还可用作 RS 锁存器、因此它可以执行 JK 可以执行的某些操作。   

  • 请注意,本文内容源自机器翻译,可能存在语法或其它翻译错误,仅供参考。如需获取准确内容,请参阅链接中的英语原文或自行翻译。

    以下是我创建的解决方案、用于检查传入脉冲长度并在输入信号持续时间超过390mS 时生成可重复的154mS 输出脉冲。 关键元件是我有一个压力传感器脉冲和一个来自电路模拟部分的反相脉冲(未显示)。 匹配电路为输入压力或输出真空提供单独的输出脉冲。 除了触发初始555计时器之外、传入脉冲还为触发器提供镜像 J/K 输入。 电路中的另一个异常是输出脉冲生成后第二个555的放电晶体管、会将相应的触发器复位。

    一旦我找到一个2路输入4路输出可寻址矩阵或关闭传真以路由输出脉冲、或者放弃并使用一对 DPDT 开关、我就会对整个电路进行仿真。

    乔治