工具与软件:
大家好!
我们使用 ADS8515来测量来自热电偶放大器(AD8495)的温度信号、 ADS8515的输出总线由微控制器(PIC18F45K42)读取、数据通过 UART (9600波特)流式传输到计算机。 应用是定制管式炉。 我们选择这款 ADC 的原因是其输入电压范围为+/- 10V。
热电偶由 Analog Devices AD8495放大:

AD8495将输出高于900oC 的5V 电压、因此需要宽电压输入 ADC。
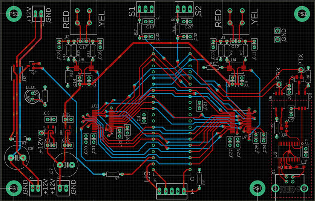
ADC 电路:

其布局:

我们进行4次连续测量、测量间隔为12us。 然后将平均值发送到计算机。 然后我们暂停半秒、然后再进行另外4次连续测量。
第一个问题是过冲。 在示波器上测量 AD8495的输出时,即使在加热元件打开时,我们也不会看到太多噪声。 但是、在加热器开启大约20秒后、ADS8515将输出温度读数的跳跃、然后稳定下来。 我们决定仅使用手指作为加热源、以避免加热元件可能产生的噪音、但我们遇到同样的问题:

最初、信号符合预期。 用手指固定热电偶。 强跳向上、超出预期最大值。 将手指放在热电偶上、温度下降几度并稳定下来。 从热电偶释放手指时、温度上会出现另一个似乎不正确的尖峰。
第二个问题是输入端高于5V、ADC 从读数~16151下降到0。 我们期望使用二进制补码产生另5V 范围(高达~32767)。
也许这些问题是相关的? 我提到这两个问题。 如果测量结果不正确、我们至少要说明 ADC 报告测量值不正确且不稳定的原因。 我们已经对 AD8495的输出尝试了 RC 滤波器、但没有改善。 信号看起来没有噪声。 ADC 在没有温度变化的情况下输出良好的偶数线。 一旦发生变化、它就会变得不稳定。 使用示波器、我们没有看到 AD8495在热电偶加热时出现任何异常行为。
感谢你的帮助。




