请注意,本文内容源自机器翻译,可能存在语法或其它翻译错误,仅供参考。如需获取准确内容,请参阅链接中的英语原文或自行翻译。
器件型号:ADS1119 工具与软件:
大家好、团队成员:
我的设计中没有差分基准(REFP 和 REFN)。
模拟输入(AIN0和 AIN1)的范围为0V 至3V。 AIN0和 AIN1上是否需要使用电阻分压器?
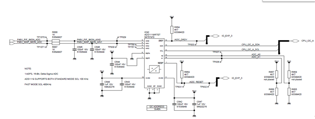
请查看下面的原理图。

谢谢。此致、
Vidhya
This thread has been locked.
If you have a related question, please click the "Ask a related question" button in the top right corner. The newly created question will be automatically linked to this question.
工具与软件:
大家好、团队成员:
我的设计中没有差分基准(REFP 和 REFN)。
模拟输入(AIN0和 AIN1)的范围为0V 至3V。 AIN0和 AIN1上是否需要使用电阻分压器?
请查看下面的原理图。

谢谢。此致、
Vidhya