主题中讨论的其他器件:TLV3491
工具与软件:


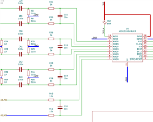
当我们激活通道进行测量时就会出现问题:我们在 TP11处观察到与分压器的预期电平相比大约有10%的压降。 但是、当通道被禁用时、电压会恢复到预期值。
根据数据表、当增益设置为1 (电流配置)时、ADC 的输入阻抗为330 kΩ。 这是否会在通道激活时导致压降? 解决此问题的最佳方法是什么?
This thread has been locked.
If you have a related question, please click the "Ask a related question" button in the top right corner. The newly created question will be automatically linked to this question.
工具与软件:
当我们激活通道进行测量时就会出现问题:我们在 TP11处观察到与分压器的预期电平相比大约有10%的压降。 但是、当通道被禁用时、电压会恢复到预期值。
根据数据表、当增益设置为1 (电流配置)时、ADC 的输入阻抗为330 kΩ。 这是否会在通道激活时导致压降? 解决此问题的最佳方法是什么?
尊敬的 Dale:
是的、 ADC 测量正确。
1.电压降约为10%。 例如:当通道未激活时、TP11的电压为1.008V、而当通道激活时、电压降至0.905V。 ADC 测量大约0.9V、所以我认为它的测量正确。
TLV 的供电电压为3.3V。
3.在此配置中,它高达3.2V,因为有过压保护。
4. scaled_sc 由 R51和 R53创建的分压器定义、因此当 Vsupercap 为3.2V 时、scaled_sc 为1V。
此致!
Jonjan、您好!
我表示歉意、我没有注意到这是一个比较器。 正如您所介绍的、TLV 输出似乎用于控制/驱动其他电路、但原理图中未显示该电路。
由于信息有限、使用了随附文件中的电路来仿真不同负载和 来自负载的偏置电流(ADC)的行为、 由于您使用的是大型串联电阻器、偏置电流只会在 ADC 输入上产生几毫伏的电压变化、但在 TLV 器件的正输入引脚上未观察到大压降。 您可以将整个电路添加到文件中以进行进一步仿真。 我认为这一现象 可能与整个电路有关、 您可能需要 添加一个缓冲器以将您的电路与 ADC 相隔离。 您可以将问题发布到 放大器论坛 、以查看放大器/比较器团队的专家是否有任何意见或建议。
BR、
戴尔
Jonjan、您好!
我修改了我的 评论 、因为我注意到您提到"已标定_SC 直接连接到 A3_P 引脚、AGND 连接到 A3_N 引脚"。 这些信息对我了解您提到的现象非常有帮助。
如果在仿真文件中将330k Ω 电阻置于 TP11位置 、如下所示、TP11的分压将从1.0V 更改为~1.24V、因为330k Ω 电阻接近电阻分压器中的电阻值、并且电阻网络还将具有由输入偏置电流和您使用的较大电阻值产生的额外误差。 请注意、我在仿真中使用了典型的参数值、因此变化的电压与您在电路中观察到的电压略有不同。 如果不符合预期、则需要在 SCALED_SC 和 ADC 输入(A3_P)之间使用一个缓冲器。
我希望这有助于您理解、如果您有任何其他问题、请告诉我。
BR、
戴尔