工具与软件:
我最近使用了 STM32来调试和读取 ADS7924。 在寄存器读取测试期间、我发现 ADS7924通常没有响应 ACK、导致读取和写入失败。
这是我的读取和写入过程
while (1)
{
写入 ADS7924 0x0A 寄存器0x5A;
读取 ADS7924 0x0A 寄存器;
延迟100ms;
}
我使用逻辑分析仪和示波器来捕获波形。 STM32发送的波形都符合手册中的读取和写入时序图。 没有得到确认的可能原因是什么? 以下是正常波形和异常波形、 

This thread has been locked.
If you have a related question, please click the "Ask a related question" button in the top right corner. The newly created question will be automatically linked to this question.
工具与软件:
我最近使用了 STM32来调试和读取 ADS7924。 在寄存器读取测试期间、我发现 ADS7924通常没有响应 ACK、导致读取和写入失败。
这是我的读取和写入过程
while (1)
{
写入 ADS7924 0x0A 寄存器0x5A;
读取 ADS7924 0x0A 寄存器;
延迟100ms;
}
我使用逻辑分析仪和示波器来捕获波形。 STM32发送的波形都符合手册中的读取和写入时序图。 没有得到确认的可能原因是什么? 以下是正常波形和异常波形、 

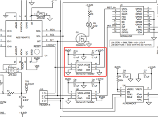
尊敬的 Tom:
我使用带控制芯片的 ADS7924EVM 板进行测试、并使用飞线将它们连接在一起。 控制芯片的 SDA 和 SCL 连接到 EVM 上 J10的 SDA 和 SCL。 此外、我还将两个传感器连接到 EVM 上 J1A 的 CH0和 CH1。 EVM 板上的 VDD 设置为5V、BVDD 设置为3.3V。 最后、我移除了 EVM 的 RA1电阻器并将其与我的控制芯片一同拉到电路板上。 谢谢。 