This thread has been locked.

If you have a related question, please click the "Ask a related question" button in the top right corner. The newly created question will be automatically linked to this question.

[参考译文] AMC1333M10:通过电阻连接 INN 到 AGND 来测量隔离式交流

Guru**** 2605285 points


请注意,本文内容源自机器翻译,可能存在语法或其它翻译错误,仅供参考。如需获取准确内容,请参阅链接中的英语原文或自行翻译。

https://e2e.ti.com/support/data-converters-group/data-converters/f/data-converters-forum/1495454/amc1333m10-measure-isolated-ac-with-resistive-connection-inn-to-agnd

器件型号:AMC1333M10

工具与软件:

您好!

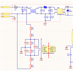
我要使用 AMC1333来测量高达230VAC 的输入。
我的设置为:交流输入-整流器-反激。

在数据表的示例中、显示 AGND 短接至中性点。

但在我的应用中、5V 电源来自反激式辅助绕组的 LDO、并以电桥后面的初级 GND 为基准、而不是中性点为基准。

是否可以使用如下不同的连接?
分压器连接在 L 和 N 之间、初级 GND 位于中间。
AGND 和中性点与4.7K 电阻器连接、因此 INP-INN 将处于+-1V 范围内。

此致、

Francis