请注意,本文内容源自机器翻译,可能存在语法或其它翻译错误,仅供参考。如需获取准确内容,请参阅链接中的英语原文或自行翻译。
器件型号:ADS1291 工具/软件:
您好:
我们将基于 ADS1291开发一款3导联 ECG 器件。 我们一直在按照60601-2-47标准自行进行内部测试、遗憾的是、我们在输入阻抗测试中失败。

您可以在我们的结果中看到 我们打开"1"的点是垂直线的位置。 从那一点开始、我们就有可见的幅度调制、在最差的点、与前一个信号相比、幅度减少了约12%。

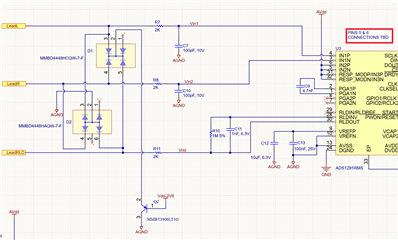
我们的电路:
另一张纸上有与每个电极串联的56K 患者保护电阻器。
为了避免这个问题、我们可以在设计中改进哪些方面?
